HOME   LIST
‹–   –›

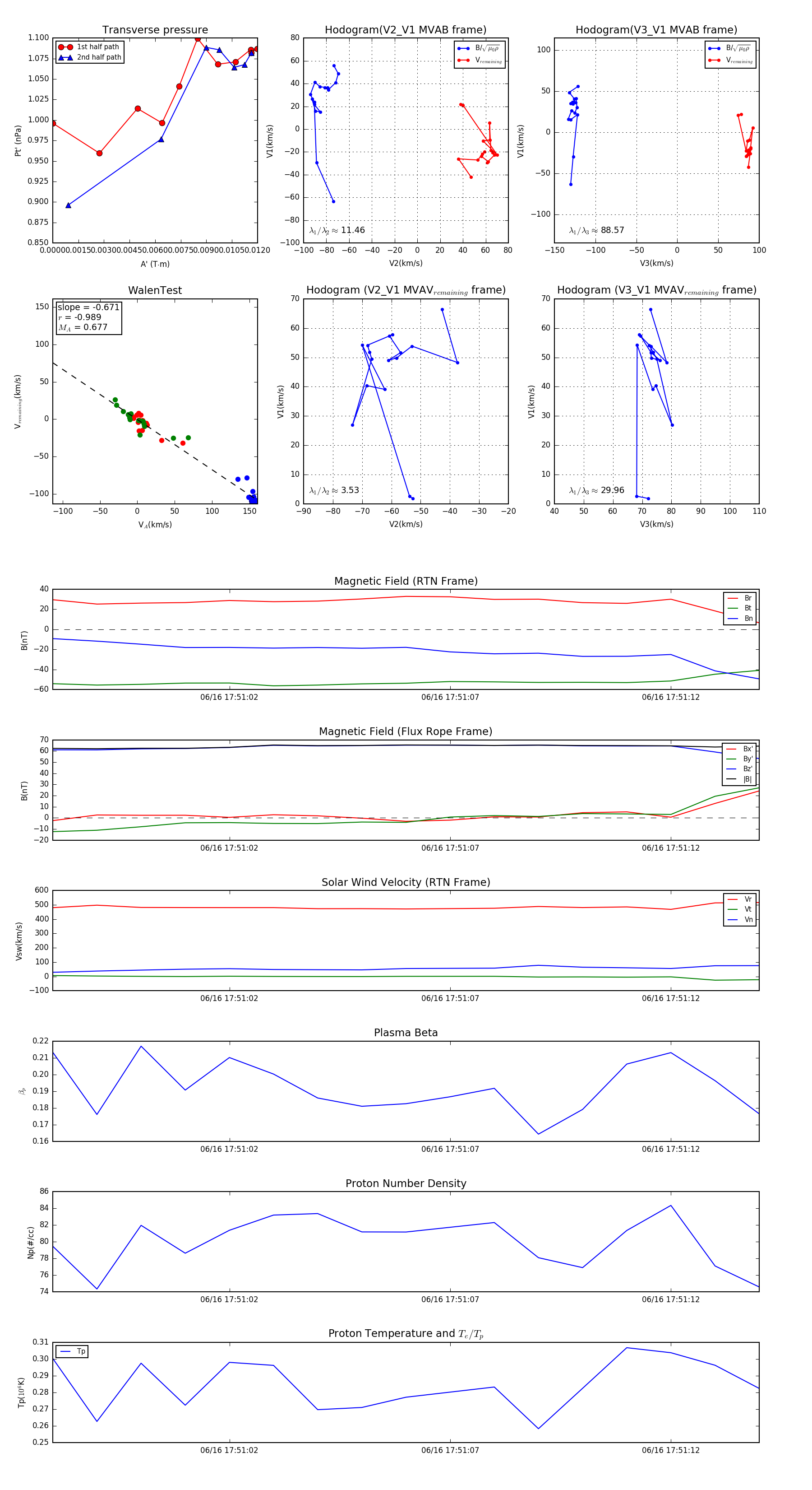
Flux Rope in 2023

Flux Rope Event 2023-06-16 17:50:58 ~ 2023-06-16 17:51:14 (17 seconds)


plot