HOME   LIST
‹–   –›

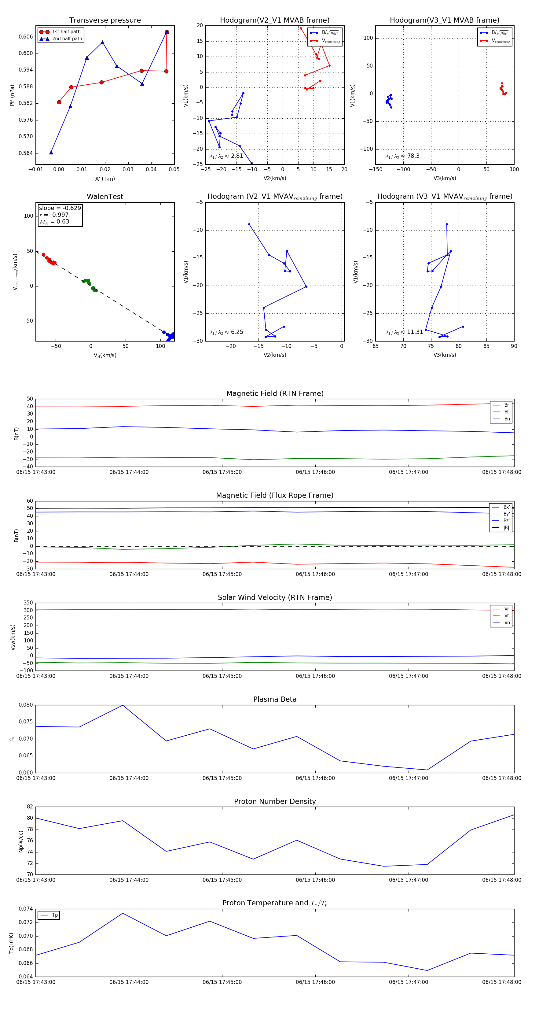
Flux Rope in 2023

Flux Rope Event 2023-06-15 17:43:00 ~ 2023-06-15 17:48:08 (309 seconds)


plot