HOME   LIST
‹–   –›

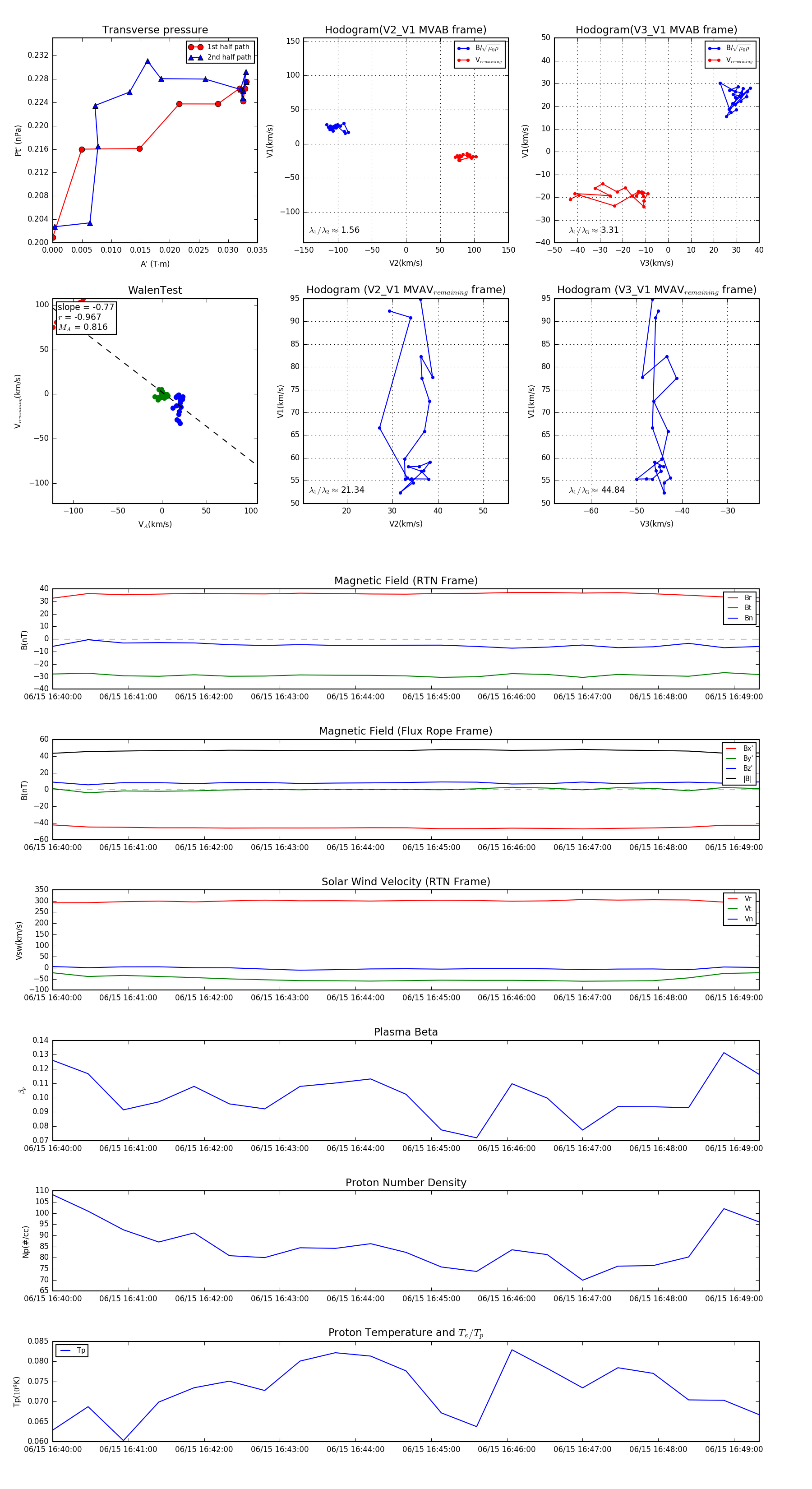
Flux Rope in 2023

Flux Rope Event 2023-06-15 16:40:00 ~ 2023-06-15 16:49:20 (561 seconds)


plot