HOME   LIST
‹–   –›

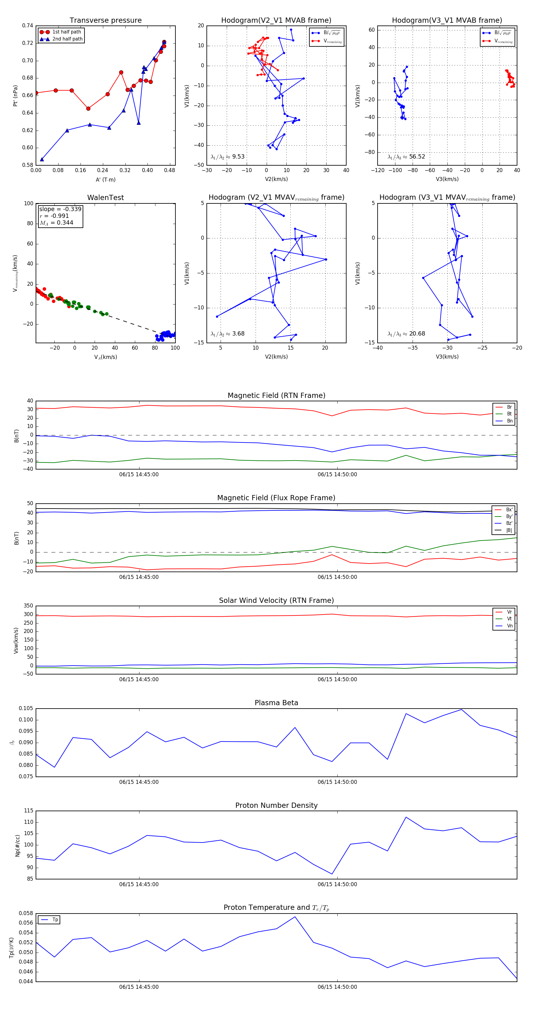
Flux Rope in 2023

Flux Rope Event 2023-06-15 14:42:24 ~ 2023-06-15 14:54:32 (729 seconds)


plot