HOME   LIST
‹–   –›

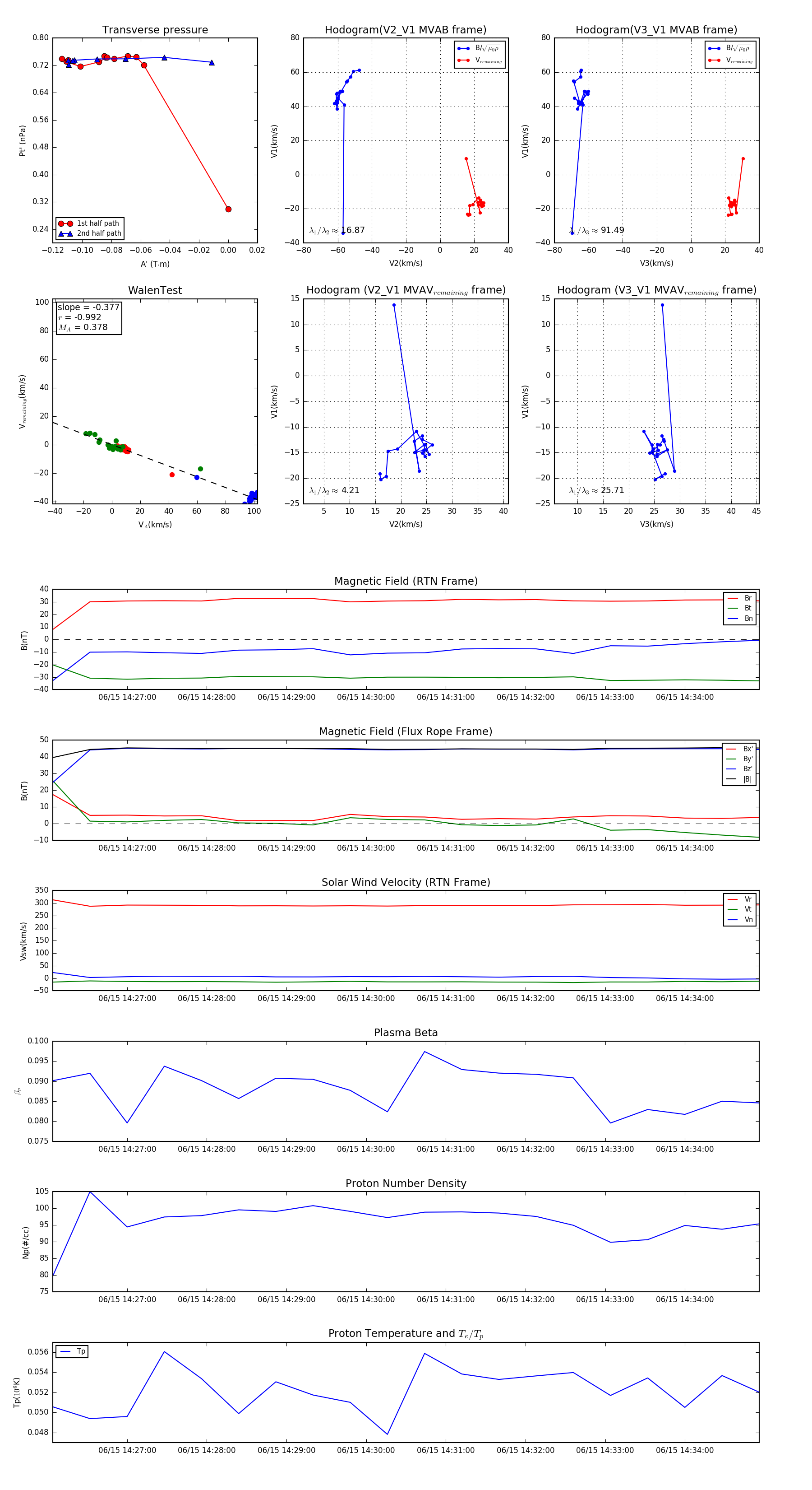
Flux Rope in 2023

Flux Rope Event 2023-06-15 14:26:04 ~ 2023-06-15 14:34:56 (533 seconds)


plot