HOME   LIST
‹–   –›

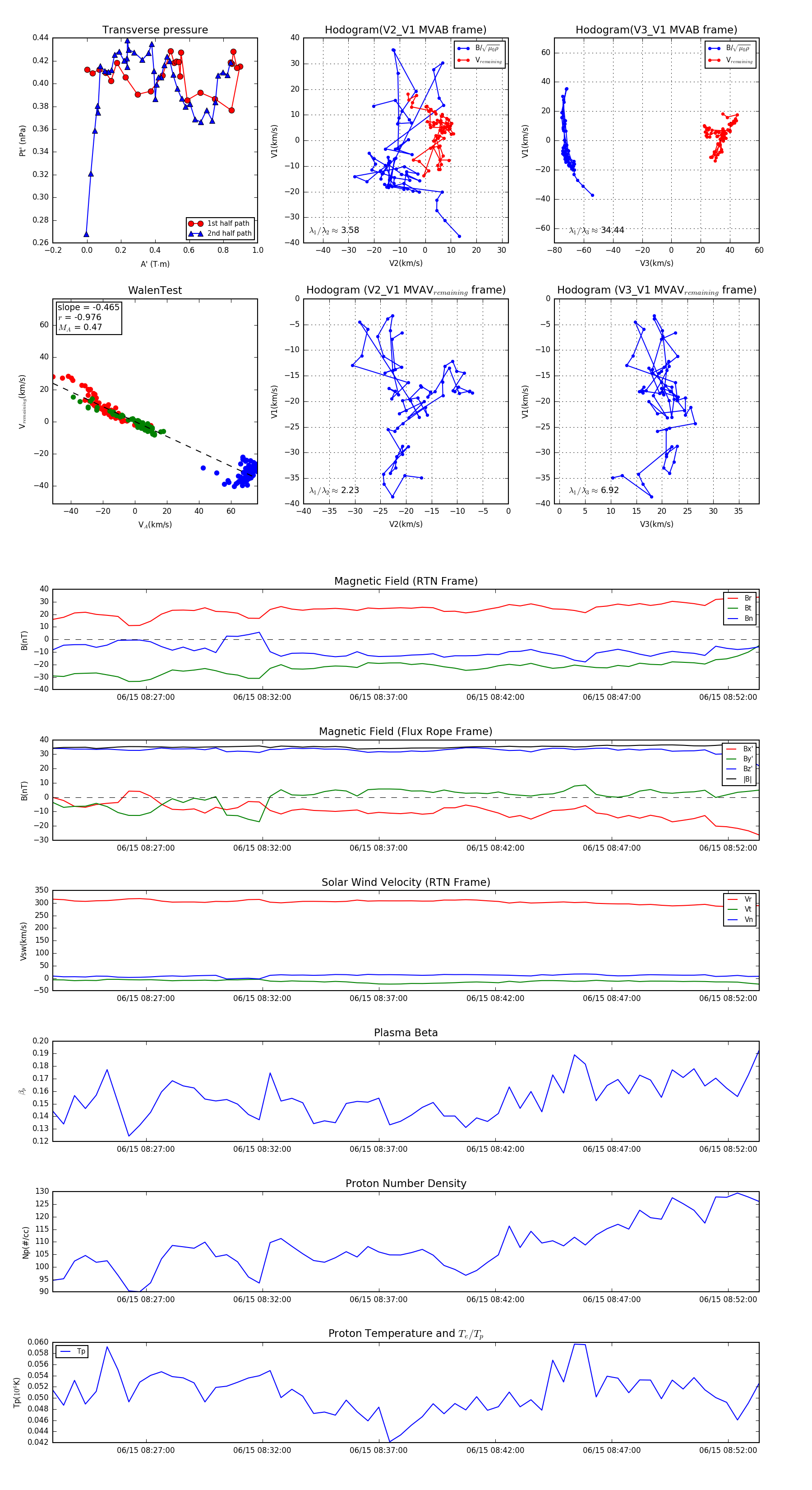
Flux Rope in 2023

Flux Rope Event 2023-06-15 08:23:00 ~ 2023-06-15 08:53:20 (1821 seconds)


plot