HOME   LIST
‹–   –›

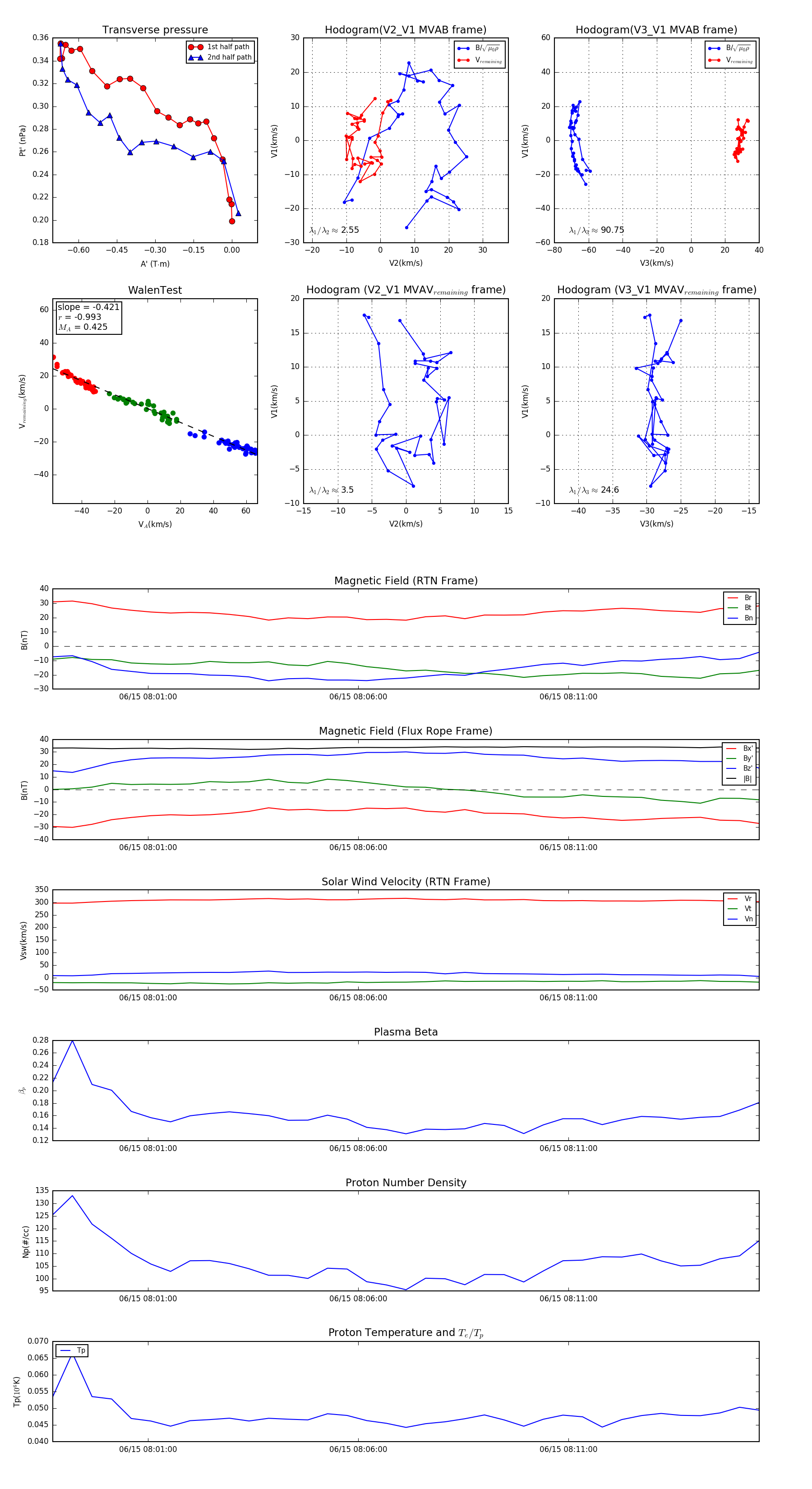
Flux Rope in 2023

Flux Rope Event 2023-06-15 07:58:44 ~ 2023-06-15 08:15:32 (1009 seconds)


plot