HOME   LIST
‹–   –›

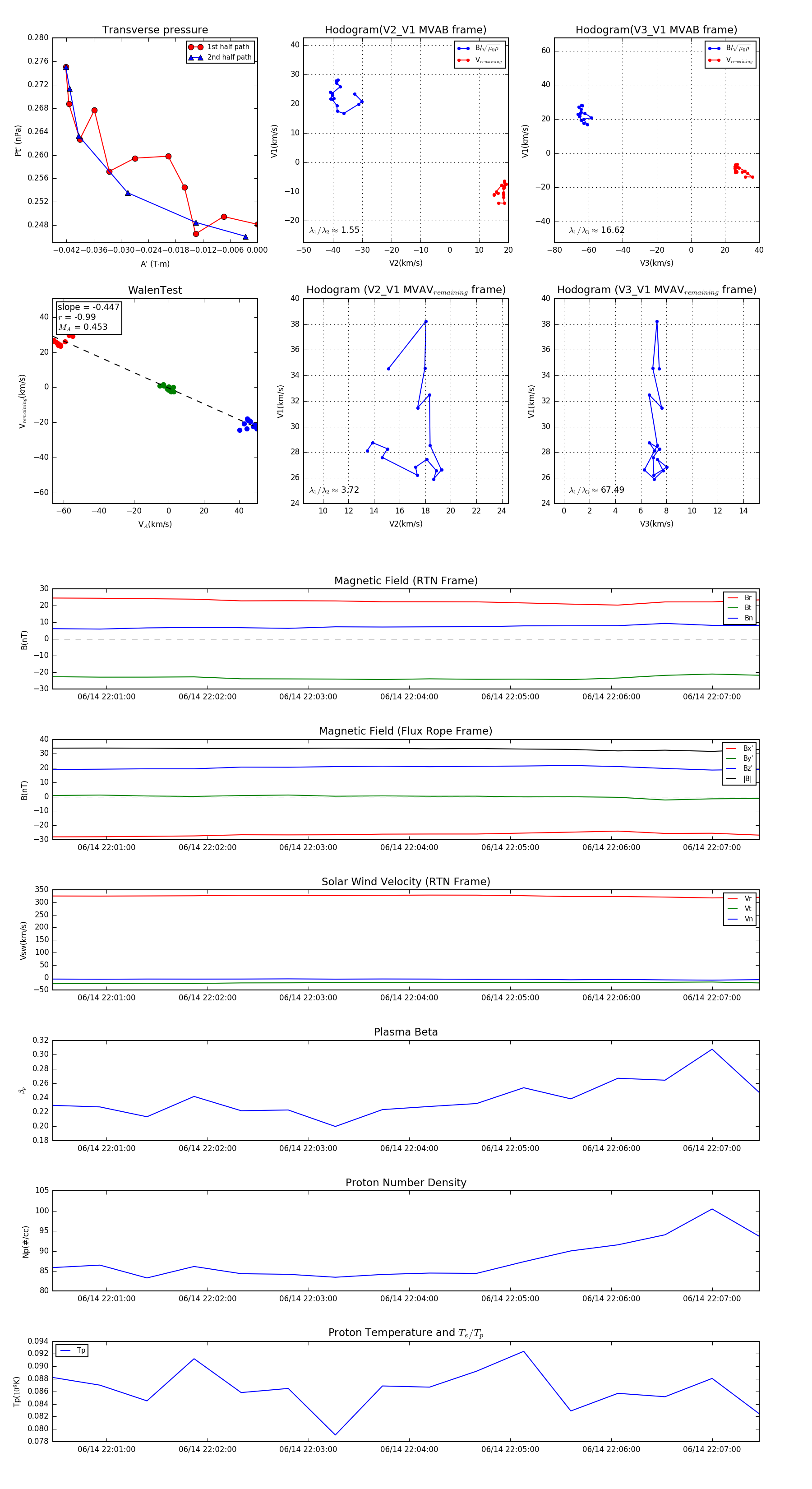
Flux Rope in 2023

Flux Rope Event 2023-06-14 22:00:28 ~ 2023-06-14 22:07:28 (421 seconds)


plot