HOME   LIST
‹–   –›

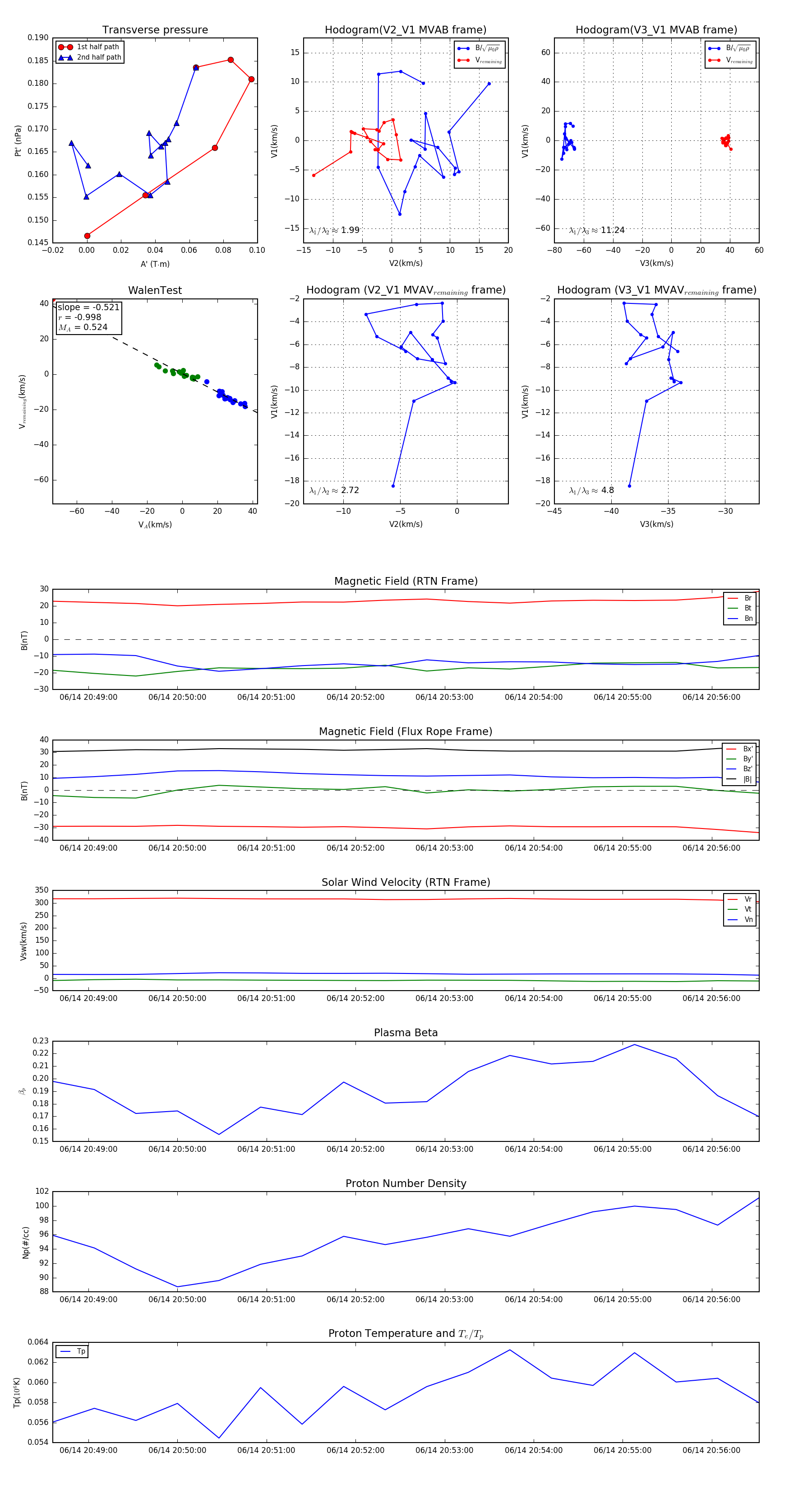
Flux Rope in 2023

Flux Rope Event 2023-06-14 20:48:36 ~ 2023-06-14 20:56:32 (477 seconds)


plot