HOME   LIST
‹–   –›

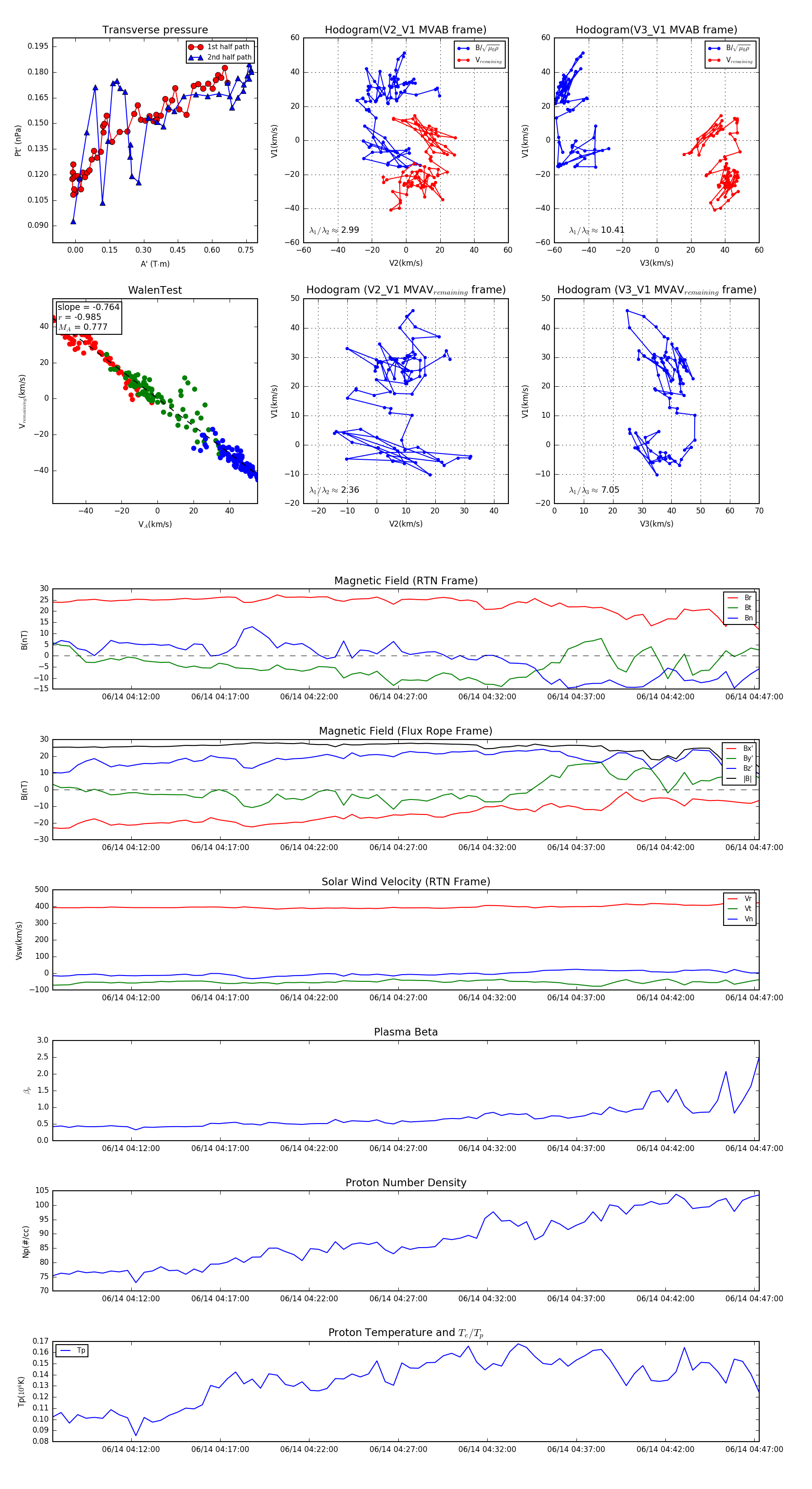
Flux Rope in 2023

Flux Rope Event 2023-06-14 04:07:36 ~ 2023-06-14 04:47:16 (2381 seconds)


plot