HOME   LIST
‹–   –›

Flux Rope in 2023

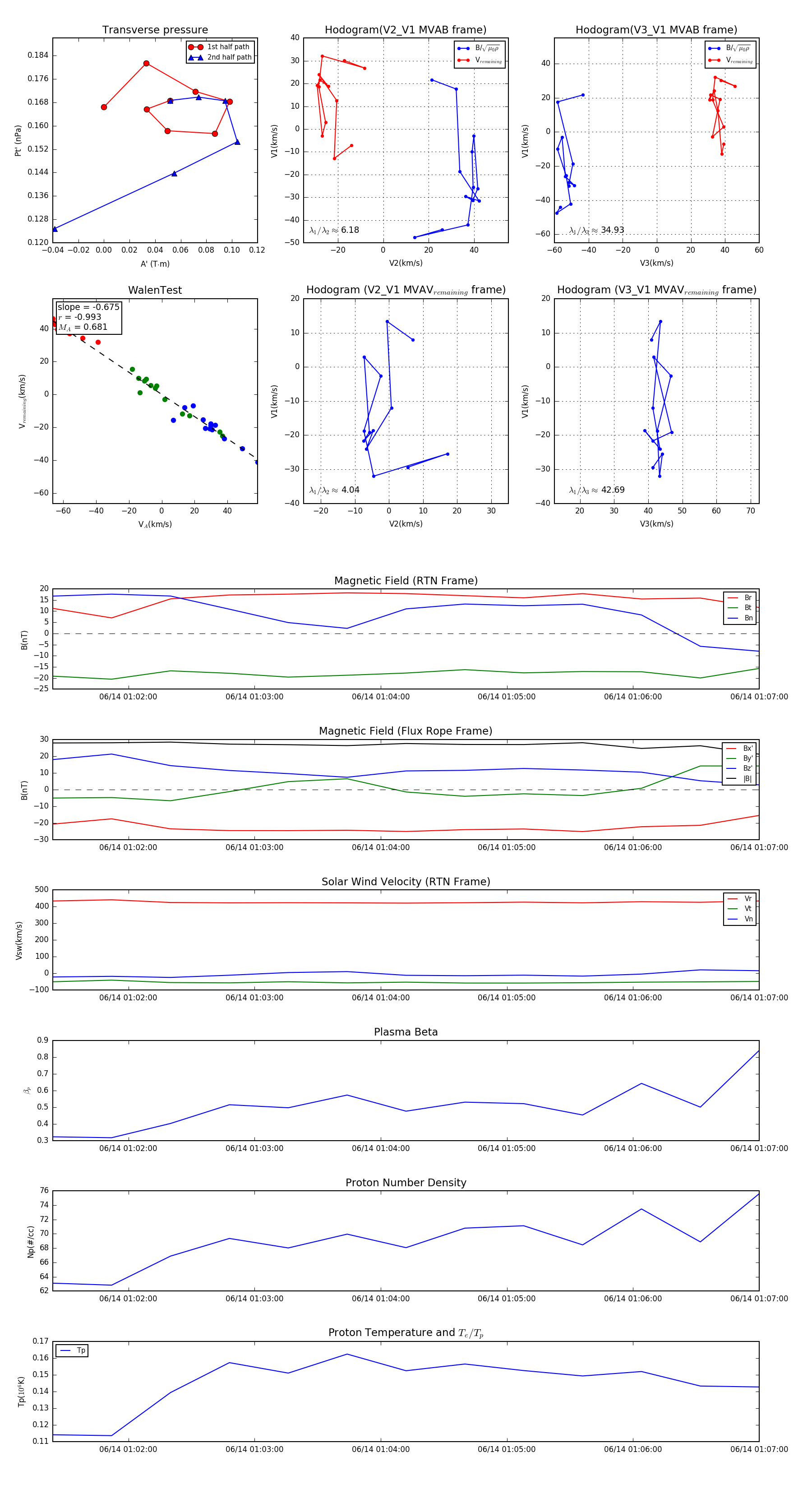
Flux Rope Event 2023-06-14 01:01:24 ~ 2023-06-14 01:07:00 (337 seconds)


plot