HOME   LIST
‹–   –›

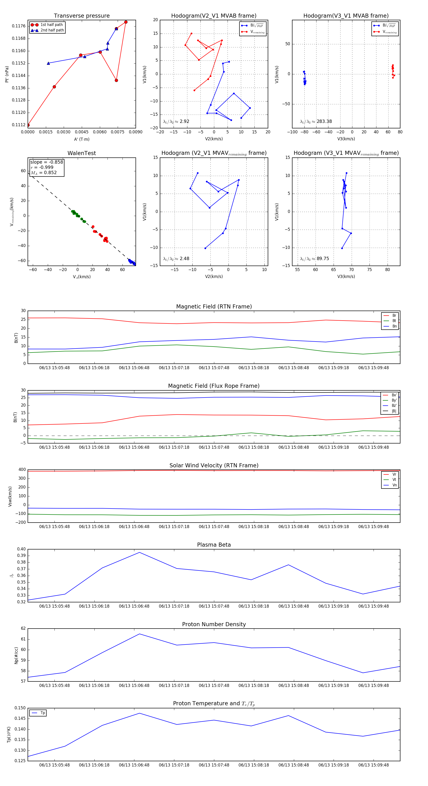
Flux Rope in 2023

Flux Rope Event 2023-06-13 15:05:28 ~ 2023-06-13 15:10:08 (281 seconds)


plot