HOME   LIST
‹–   –›

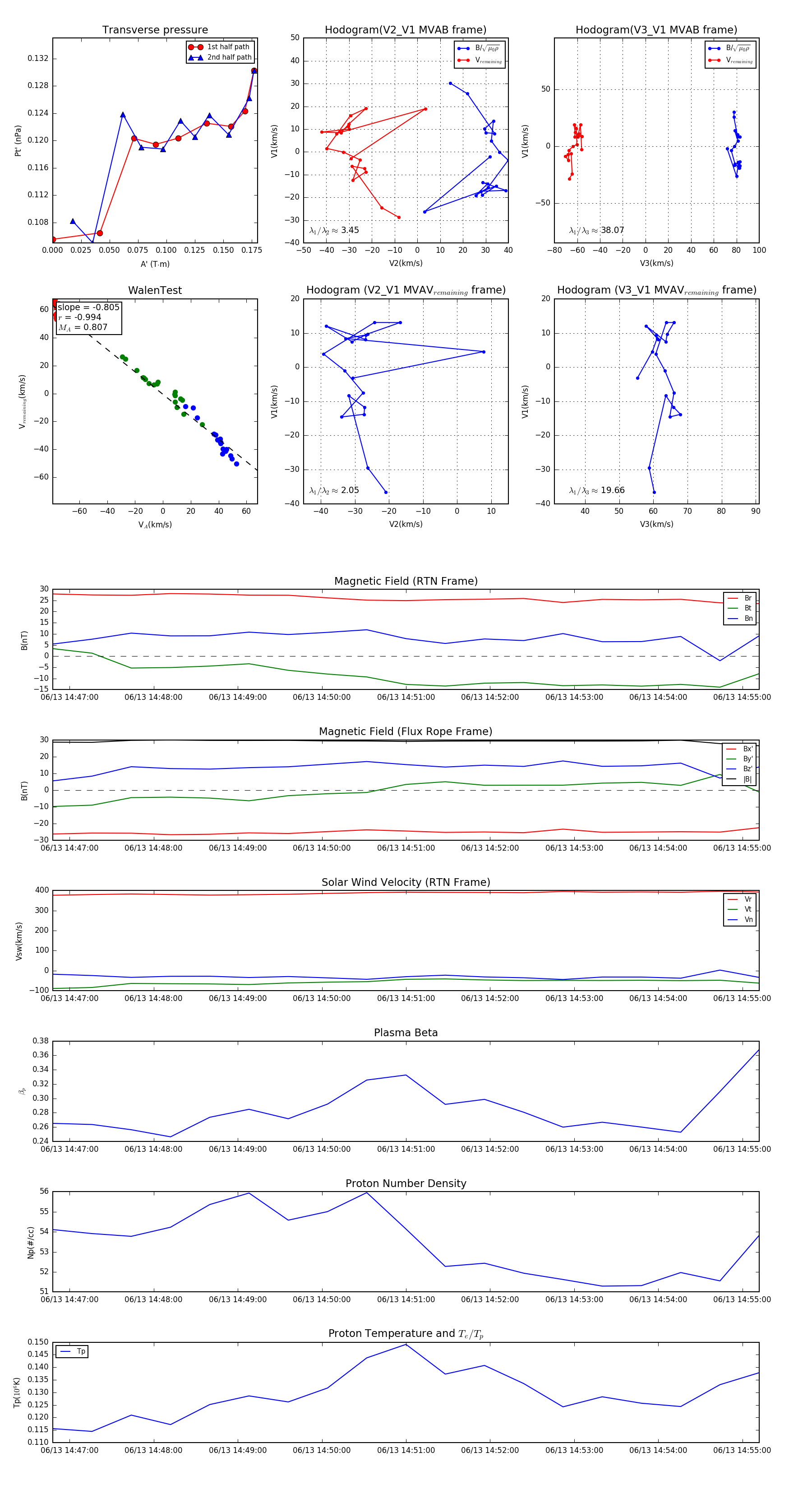
Flux Rope in 2023

Flux Rope Event 2023-06-13 14:46:48 ~ 2023-06-13 14:55:12 (505 seconds)


plot