HOME   LIST
‹–   –›

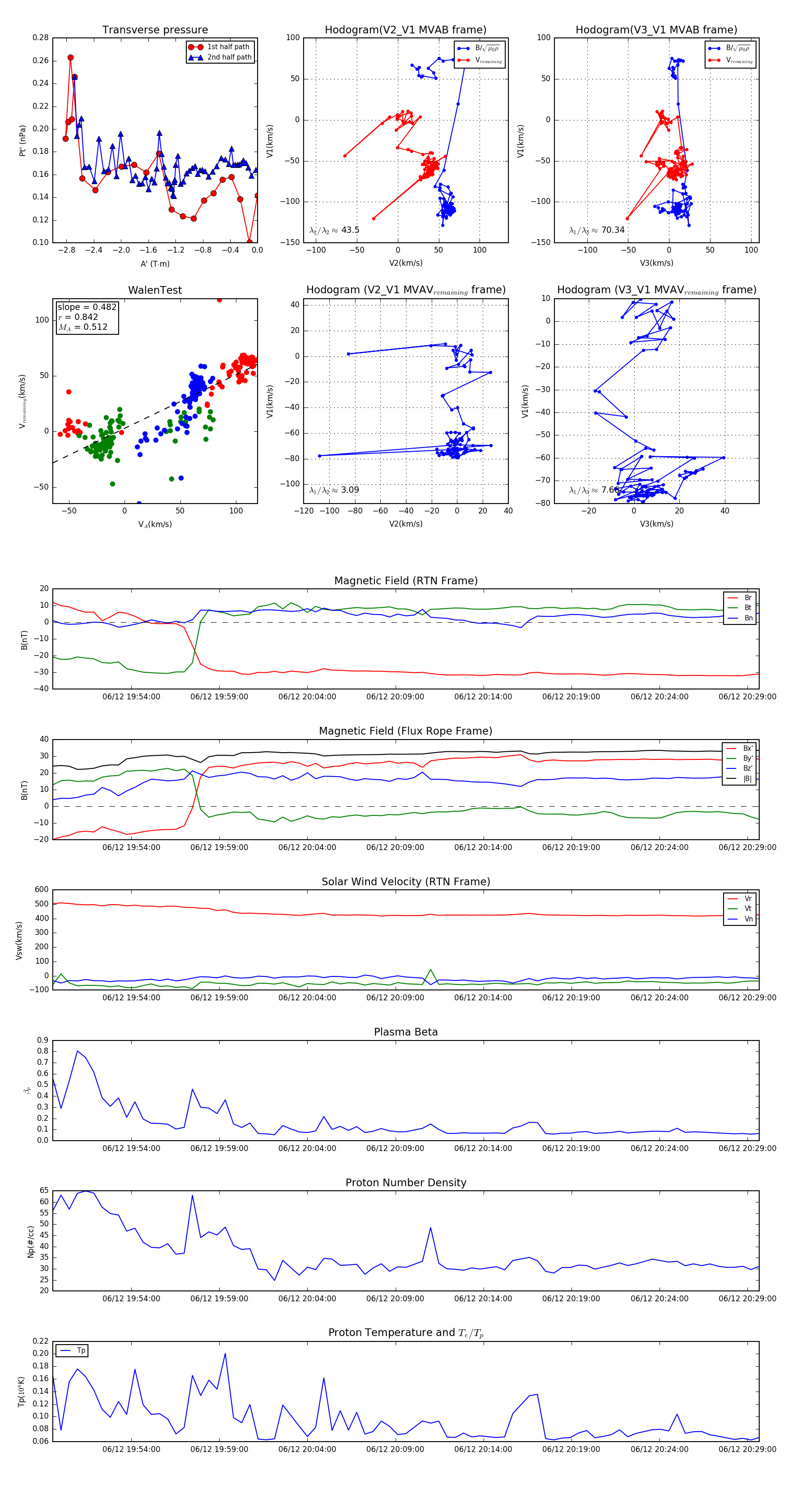
Flux Rope in 2023

Flux Rope Event 2023-06-12 19:49:32 ~ 2023-06-12 20:29:40 (2409 seconds)


plot