HOME   LIST
‹–   –›

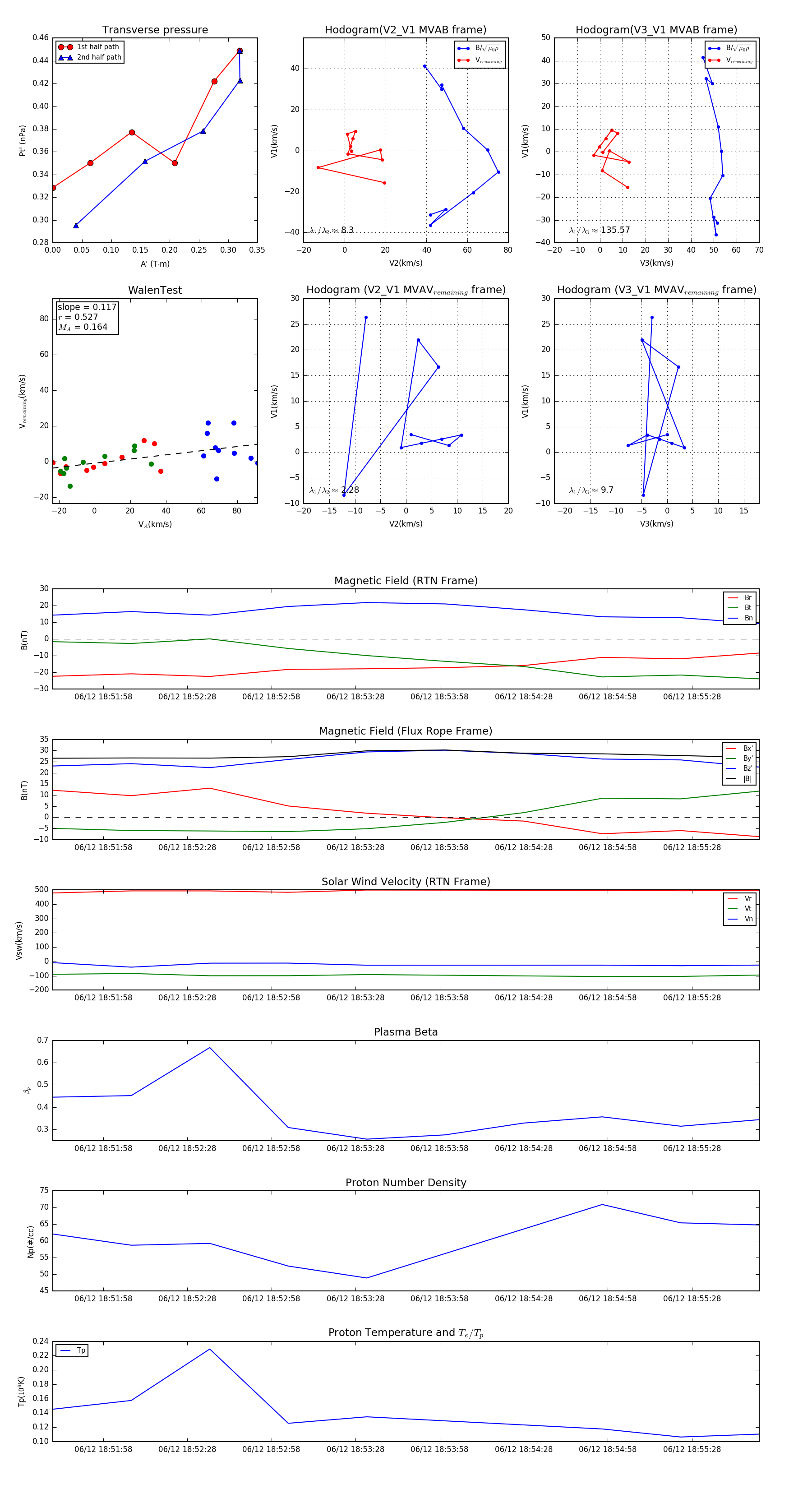
Flux Rope in 2023

Flux Rope Event 2023-06-12 18:51:40 ~ 2023-06-12 18:55:52 (253 seconds)


plot