HOME   LIST
‹–   –›

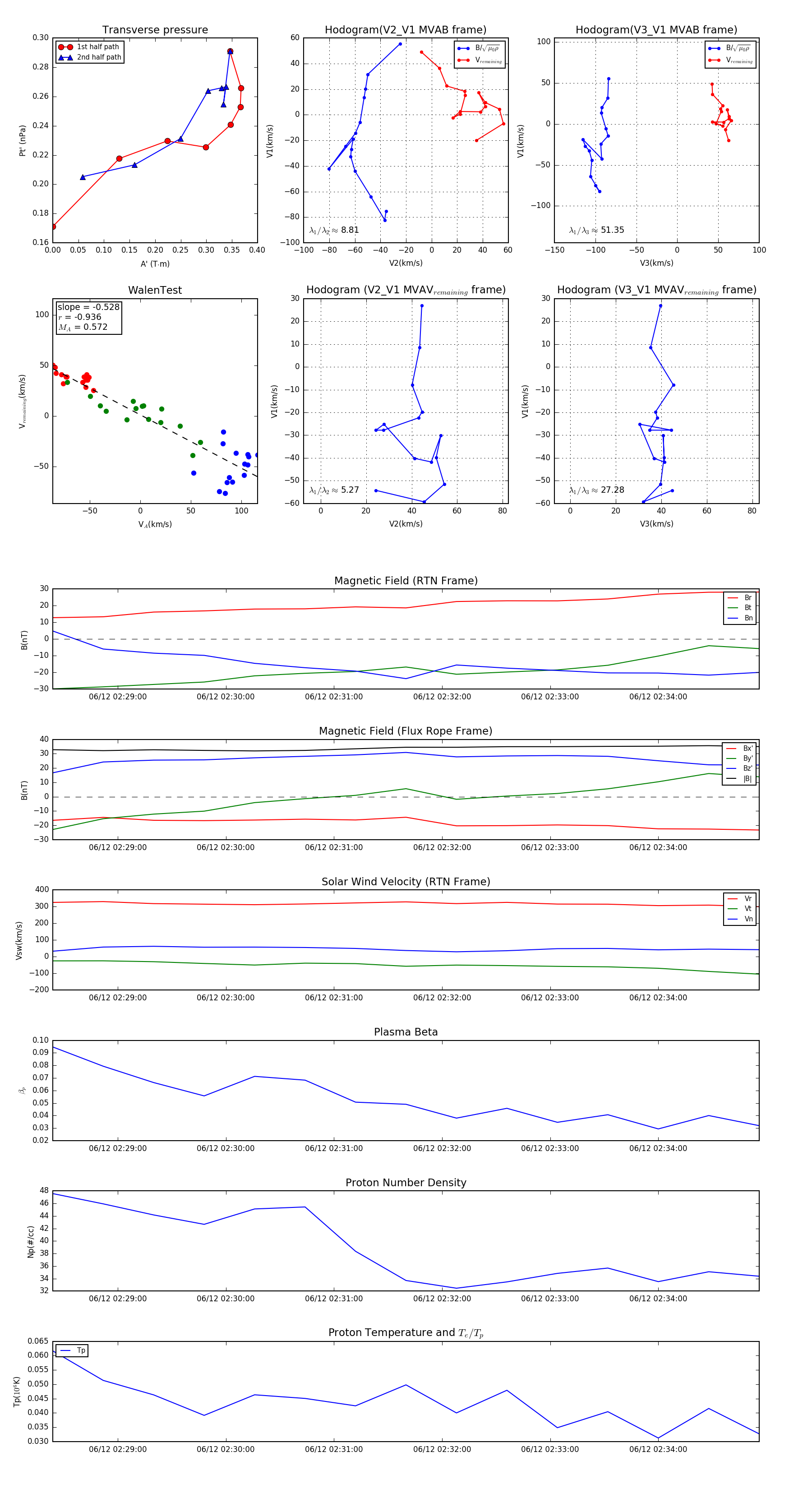
Flux Rope in 2023

Flux Rope Event 2023-06-12 02:28:24 ~ 2023-06-12 02:34:56 (393 seconds)


plot