HOME   LIST
‹–   –›

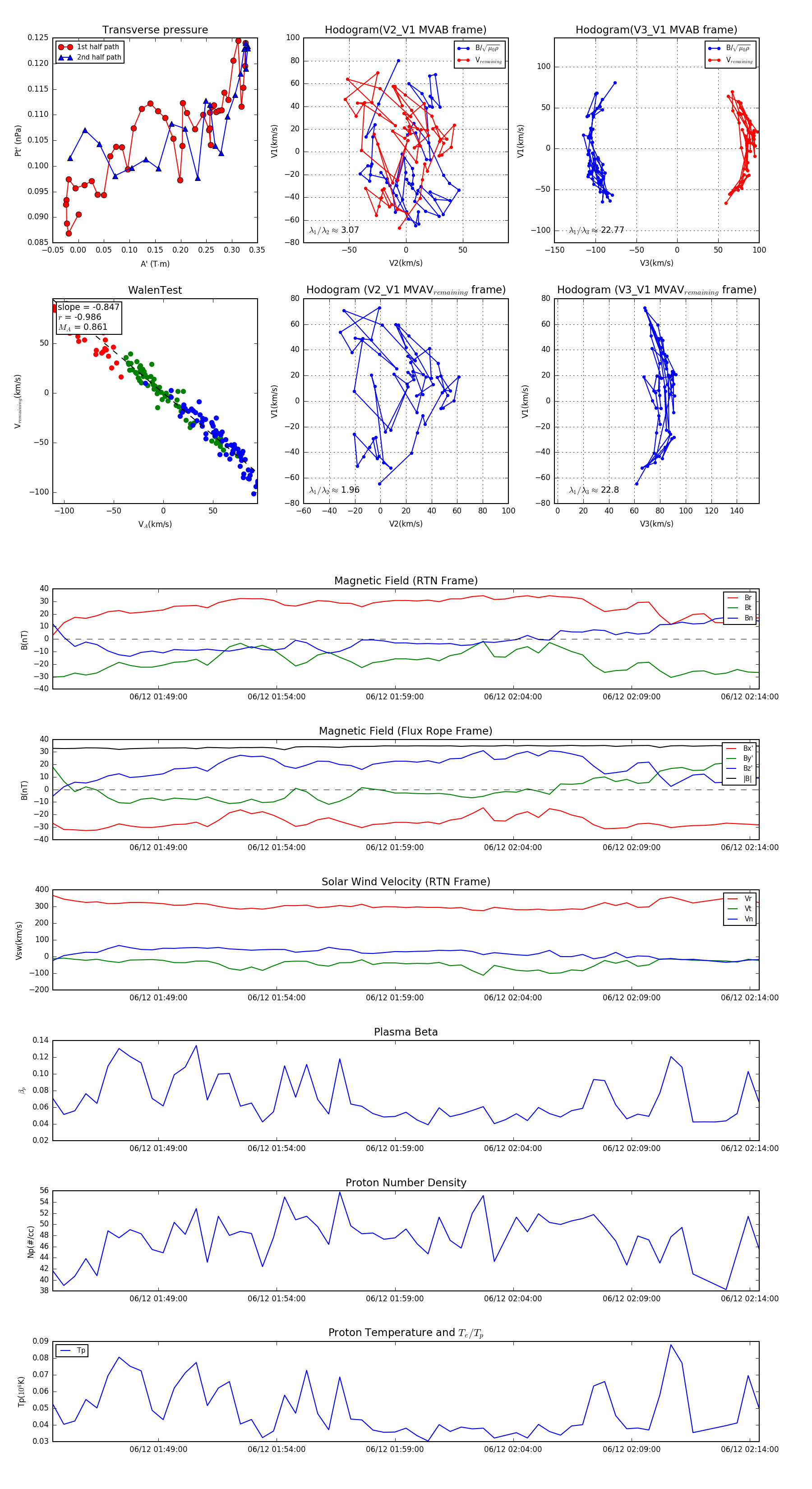
Flux Rope in 2023

Flux Rope Event 2023-06-12 01:44:32 ~ 2023-06-12 02:14:24 (1793 seconds)


plot