HOME   LIST
‹–   –›

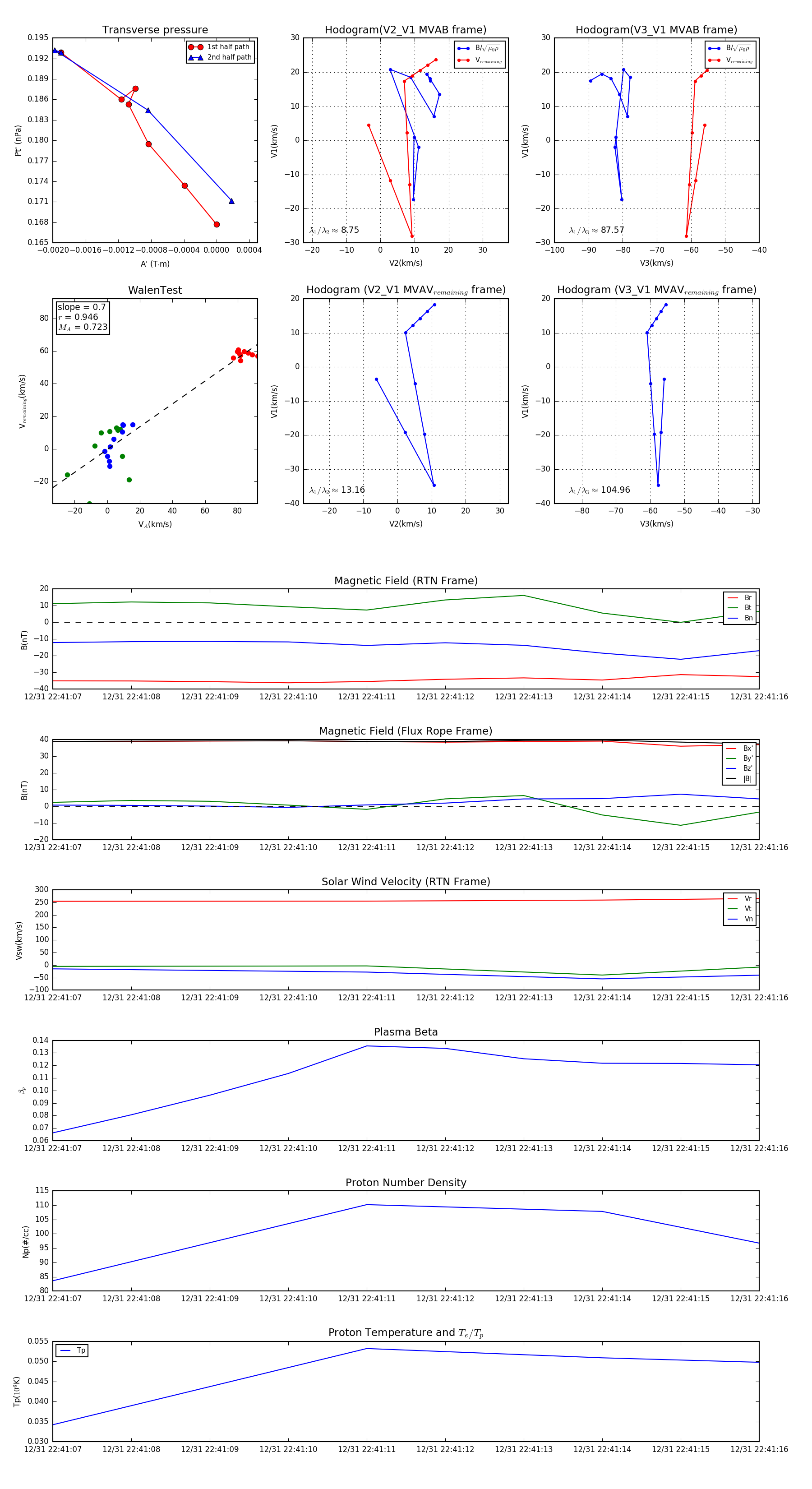
Flux Rope in 2024

Flux Rope Event 2024-12-31 22:41:07 ~ 2024-12-31 22:41:16 (10 seconds)


plot