HOME   LIST
‹–   –›

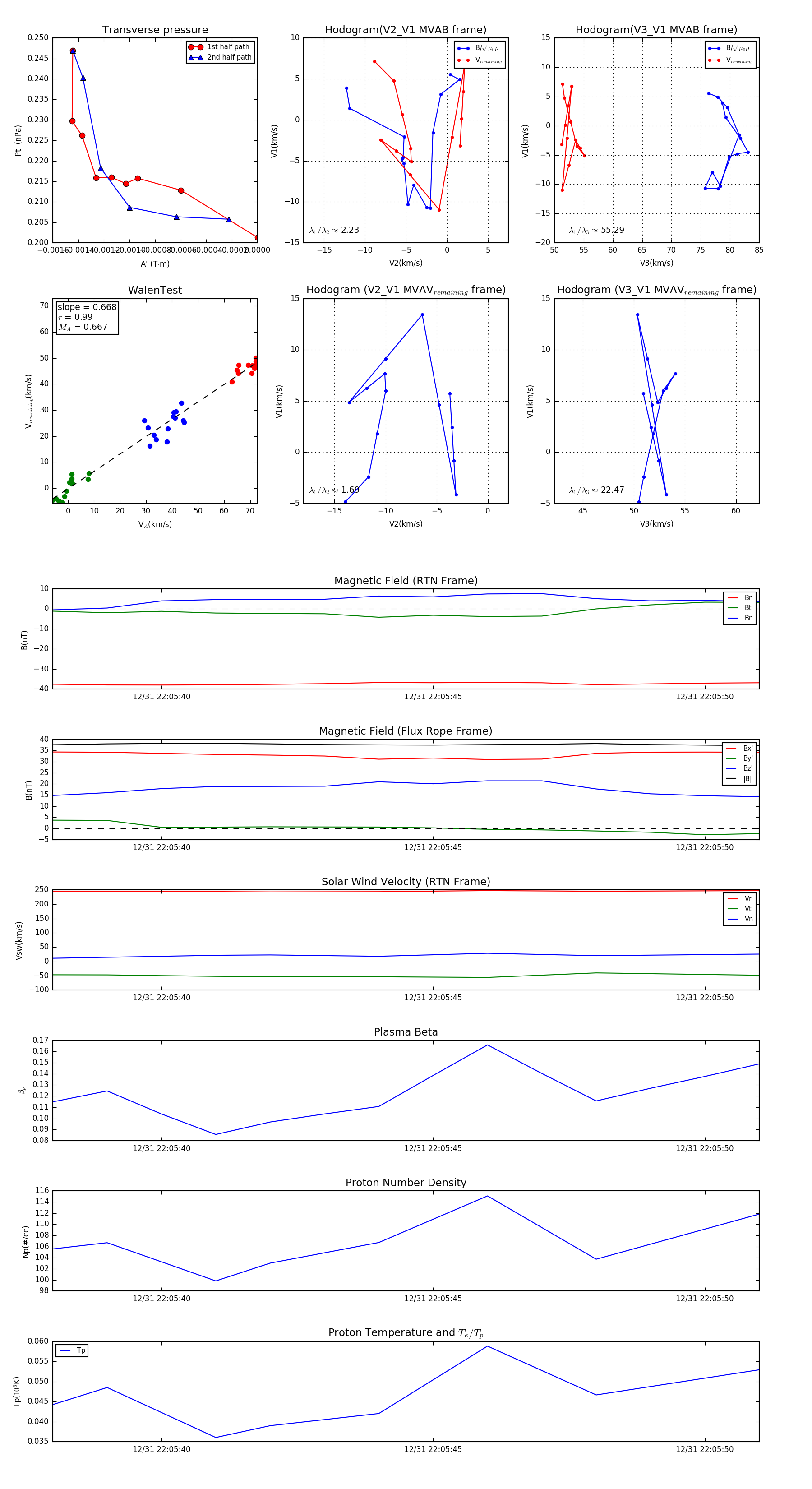
Flux Rope in 2024

Flux Rope Event 2024-12-31 22:05:38 ~ 2024-12-31 22:05:51 (14 seconds)


plot