HOME   LIST
‹–   –›

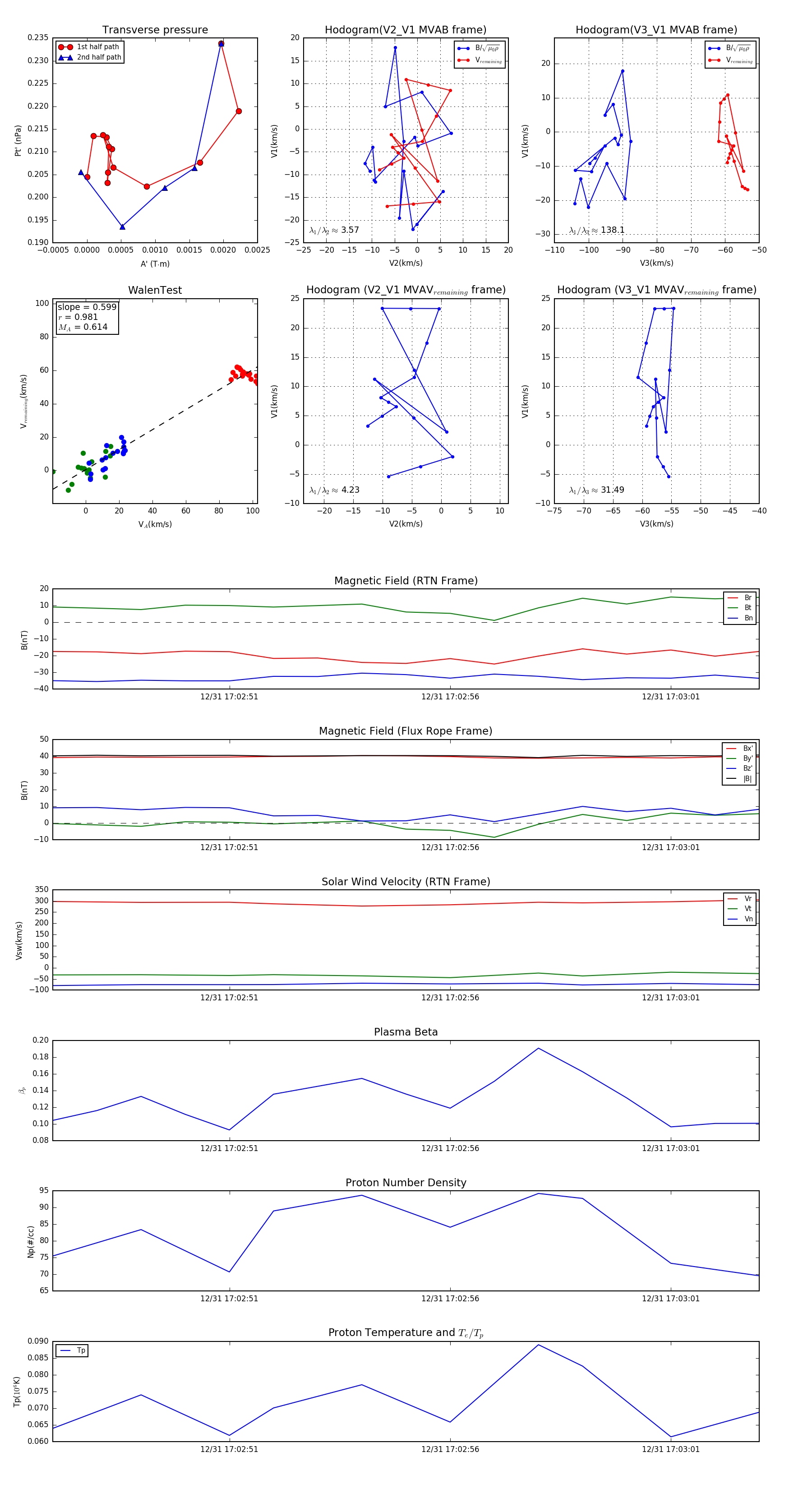
Flux Rope in 2024

Flux Rope Event 2024-12-31 17:02:47 ~ 2024-12-31 17:03:03 (17 seconds)


plot