HOME   LIST
‹–   –›

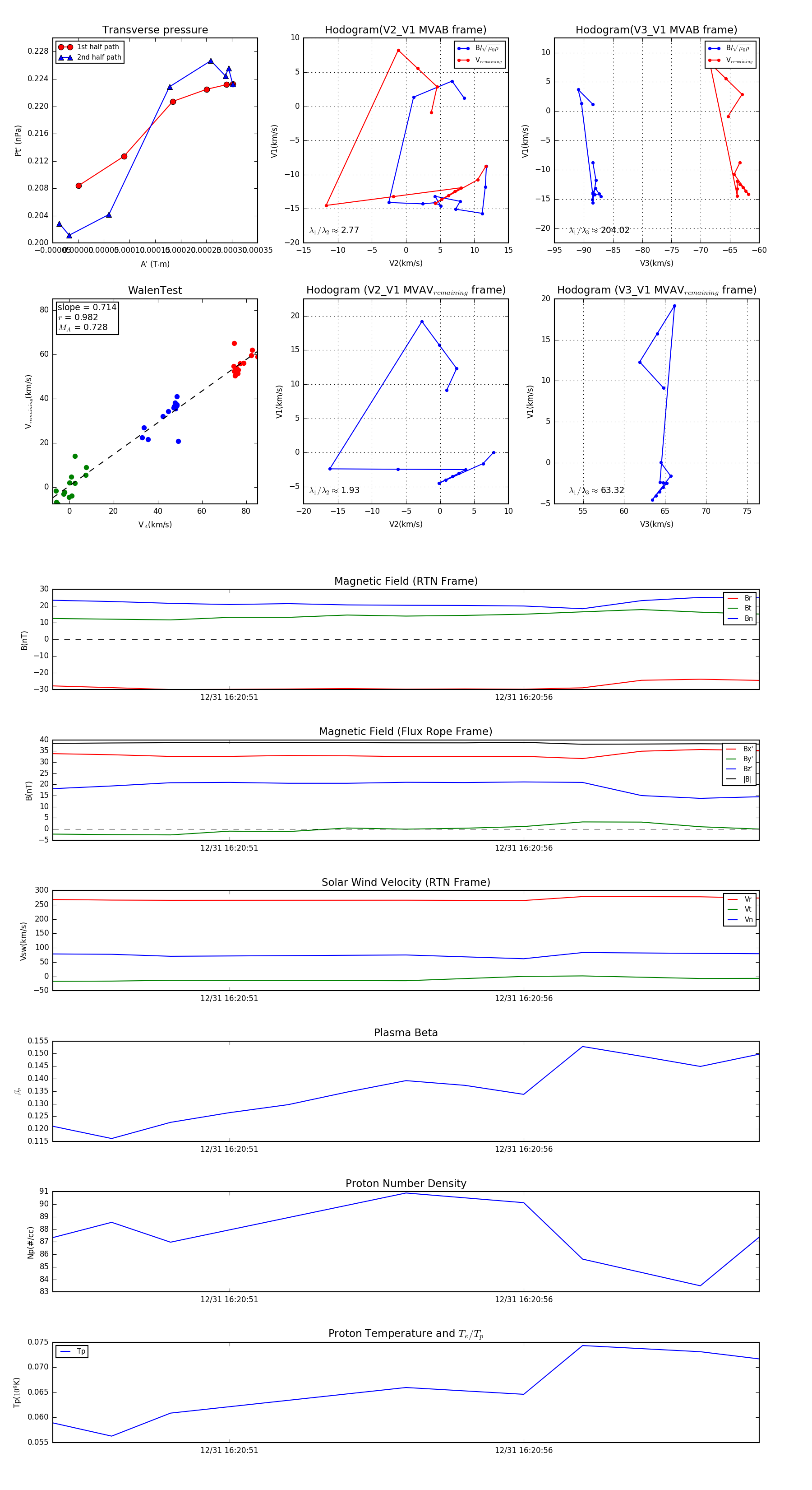
Flux Rope in 2024

Flux Rope Event 2024-12-31 16:20:48 ~ 2024-12-31 16:21:00 (13 seconds)


plot