HOME   LIST
‹–   –›

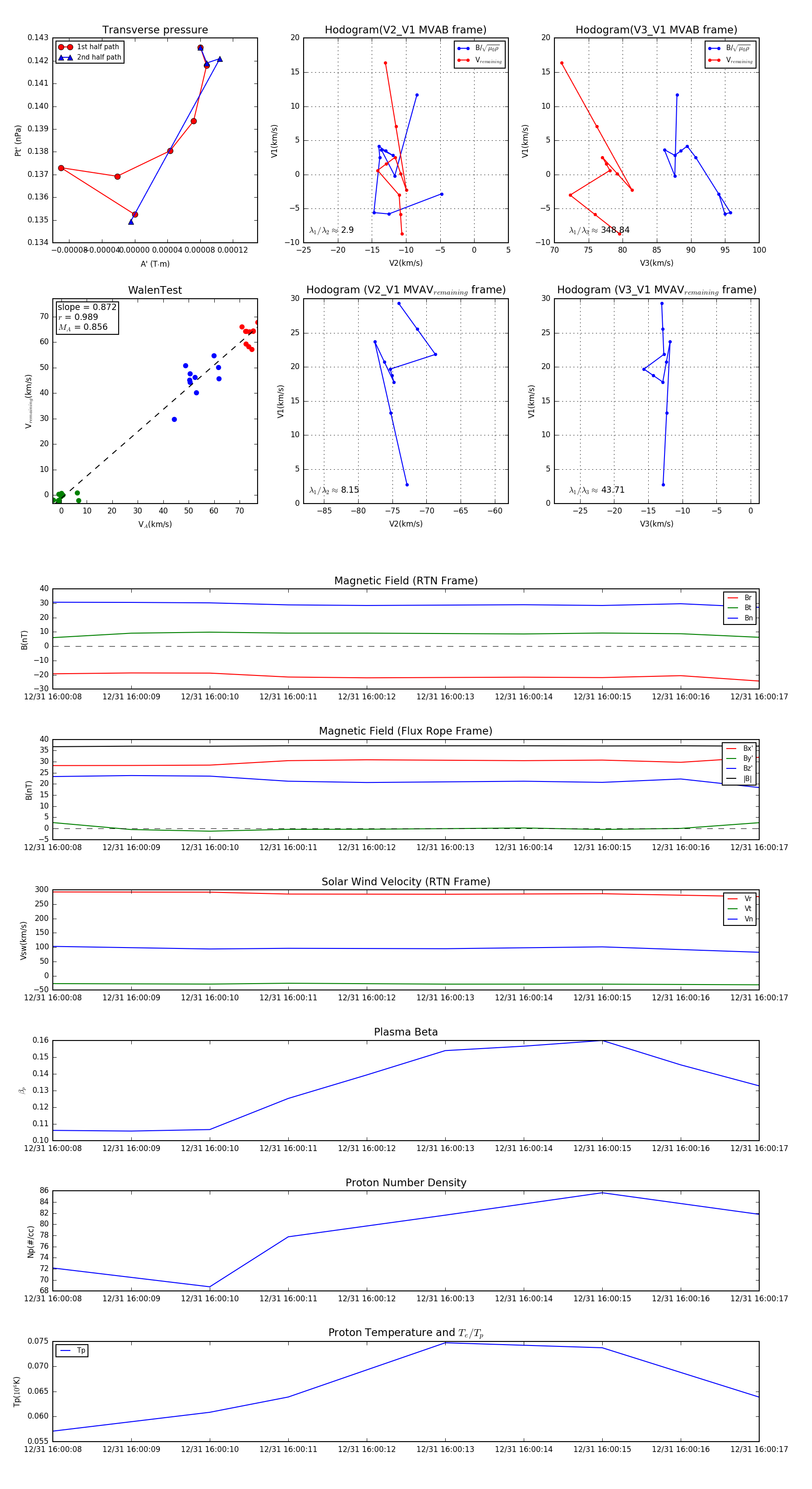
Flux Rope in 2024

Flux Rope Event 2024-12-31 16:00:08 ~ 2024-12-31 16:00:17 (10 seconds)


plot