HOME   LIST
‹–   –›

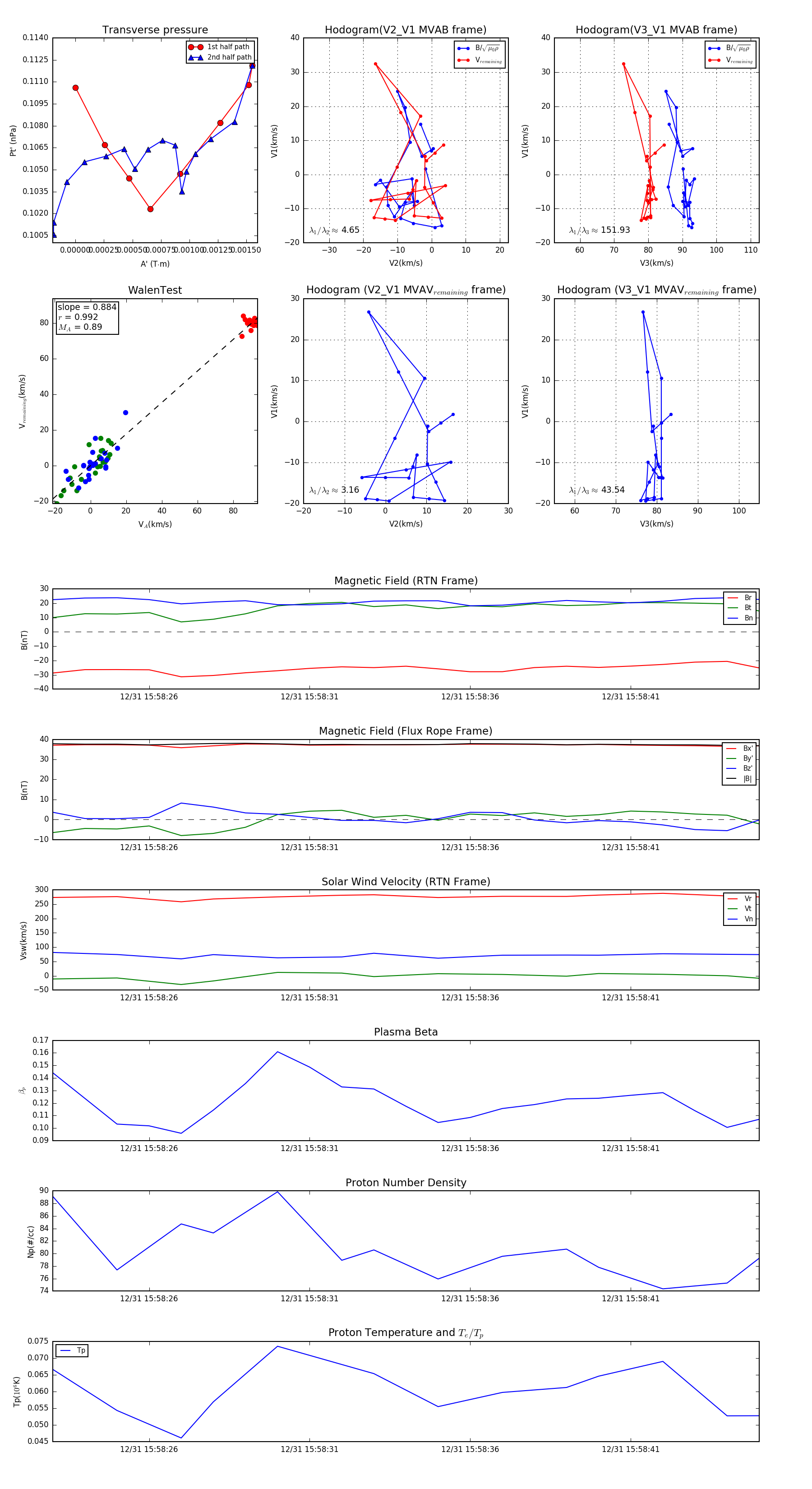
Flux Rope in 2024

Flux Rope Event 2024-12-31 15:58:23 ~ 2024-12-31 15:58:45 (23 seconds)


plot