HOME   LIST
‹–   –›

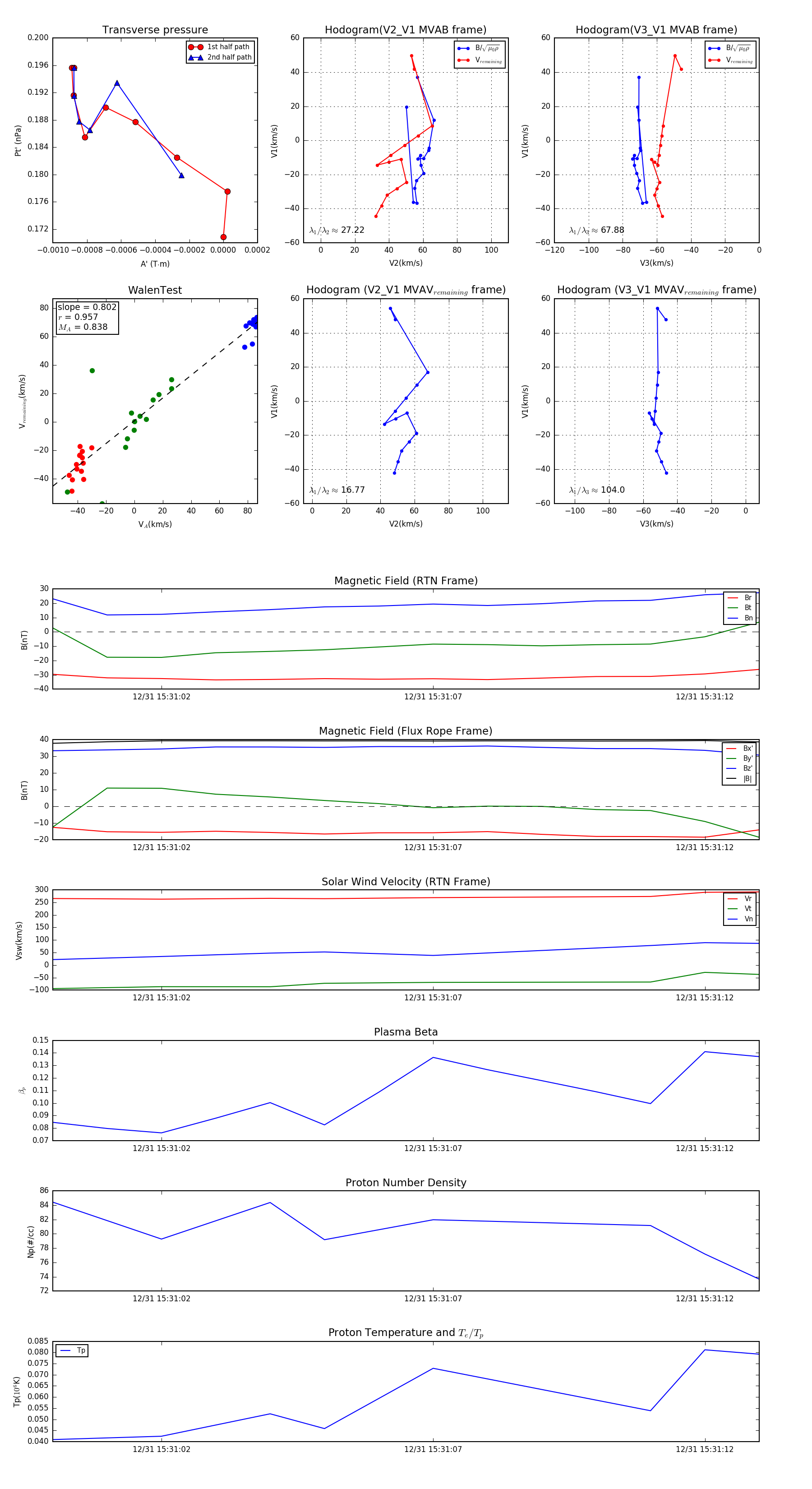
Flux Rope in 2024

Flux Rope Event 2024-12-31 15:31:00 ~ 2024-12-31 15:31:13 (14 seconds)


plot