HOME   LIST
‹–   –›

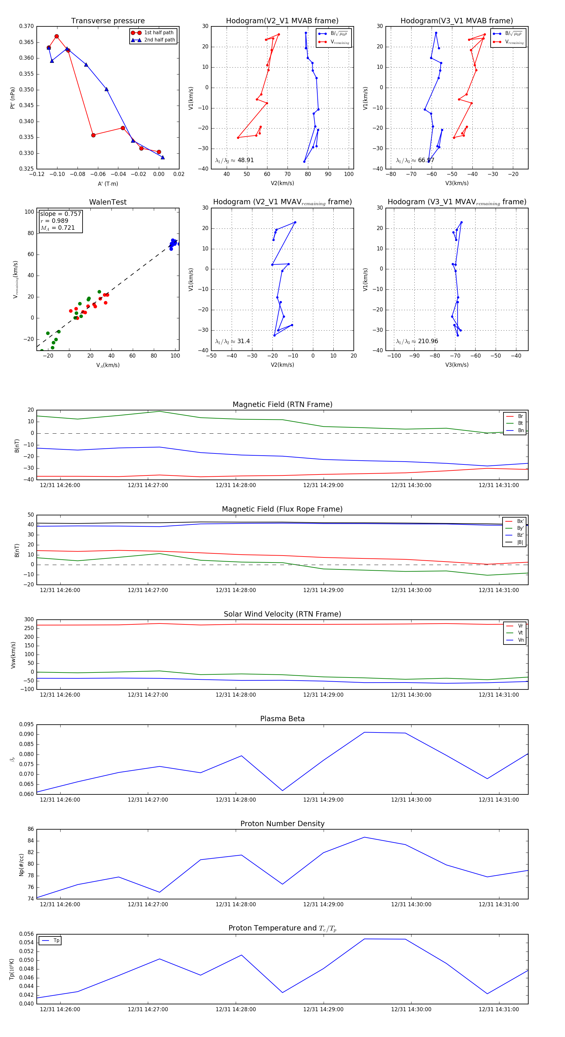
Flux Rope in 2024

Flux Rope Event 2024-12-31 14:25:44 ~ 2024-12-31 14:31:20 (337 seconds)


plot