HOME   LIST
‹–   –›

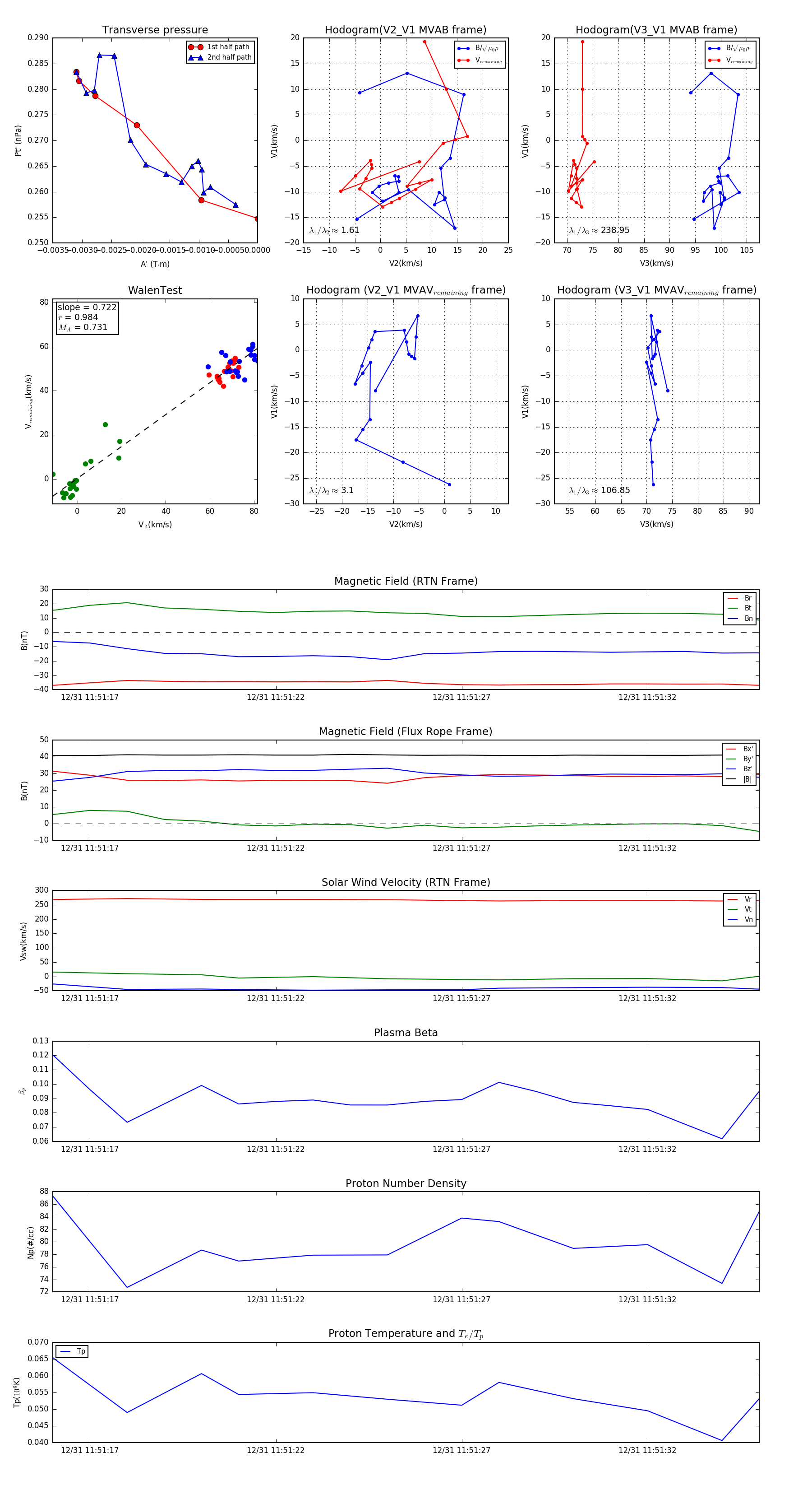
Flux Rope in 2024

Flux Rope Event 2024-12-31 11:51:16 ~ 2024-12-31 11:51:35 (20 seconds)


plot