HOME   LIST
‹–   –›

Flux Rope in 2024

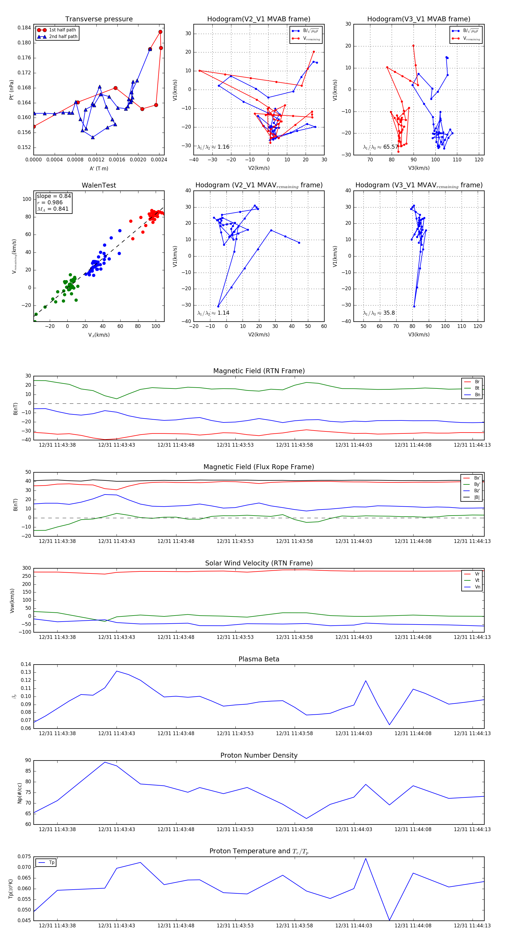
Flux Rope Event 2024-12-31 11:43:36 ~ 2024-12-31 11:44:14 (39 seconds)


plot