HOME   LIST
‹–   –›

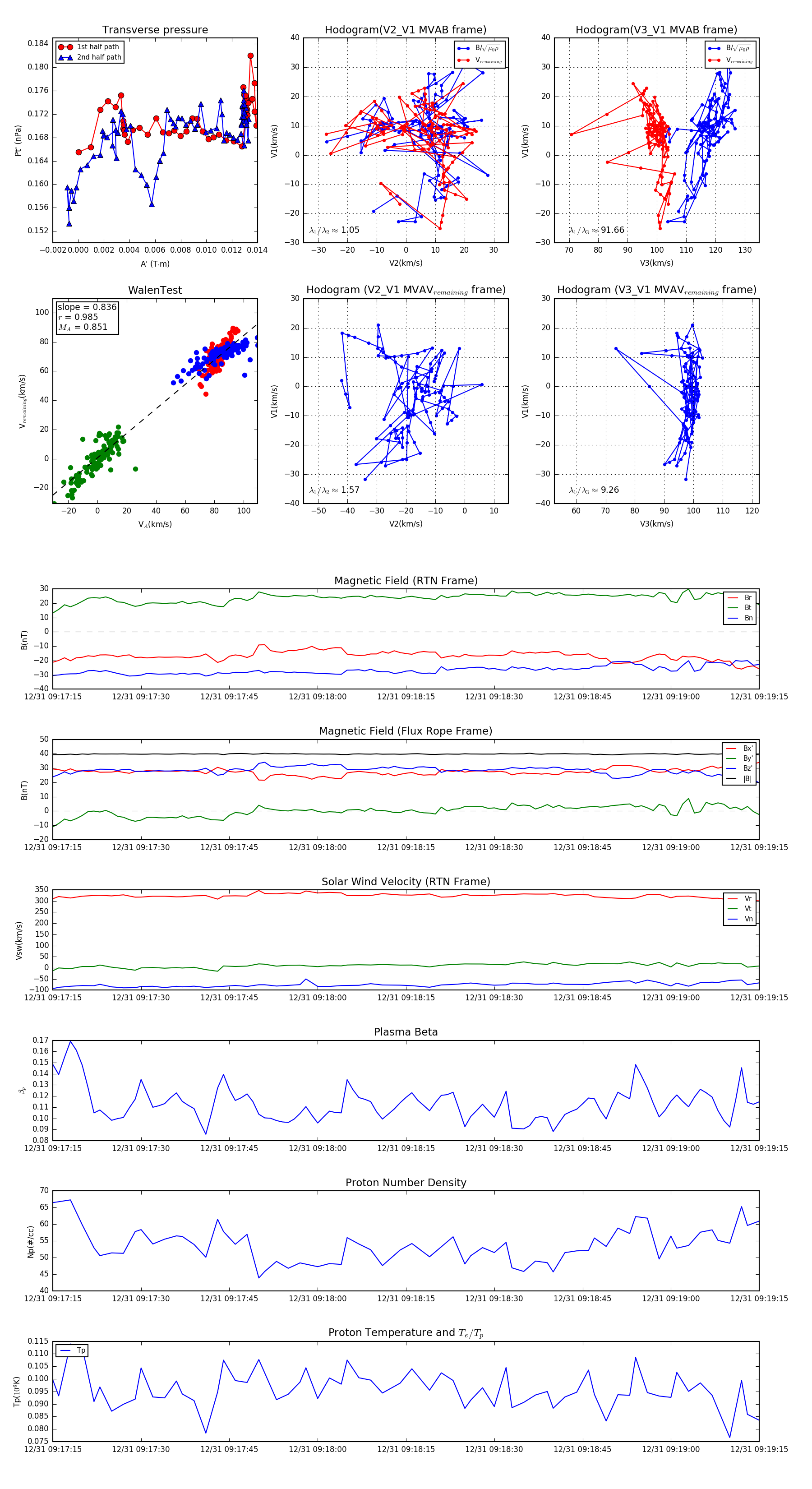
Flux Rope in 2024

Flux Rope Event 2024-12-31 09:17:15 ~ 2024-12-31 09:19:15 (121 seconds)


plot