HOME   LIST
‹–   –›

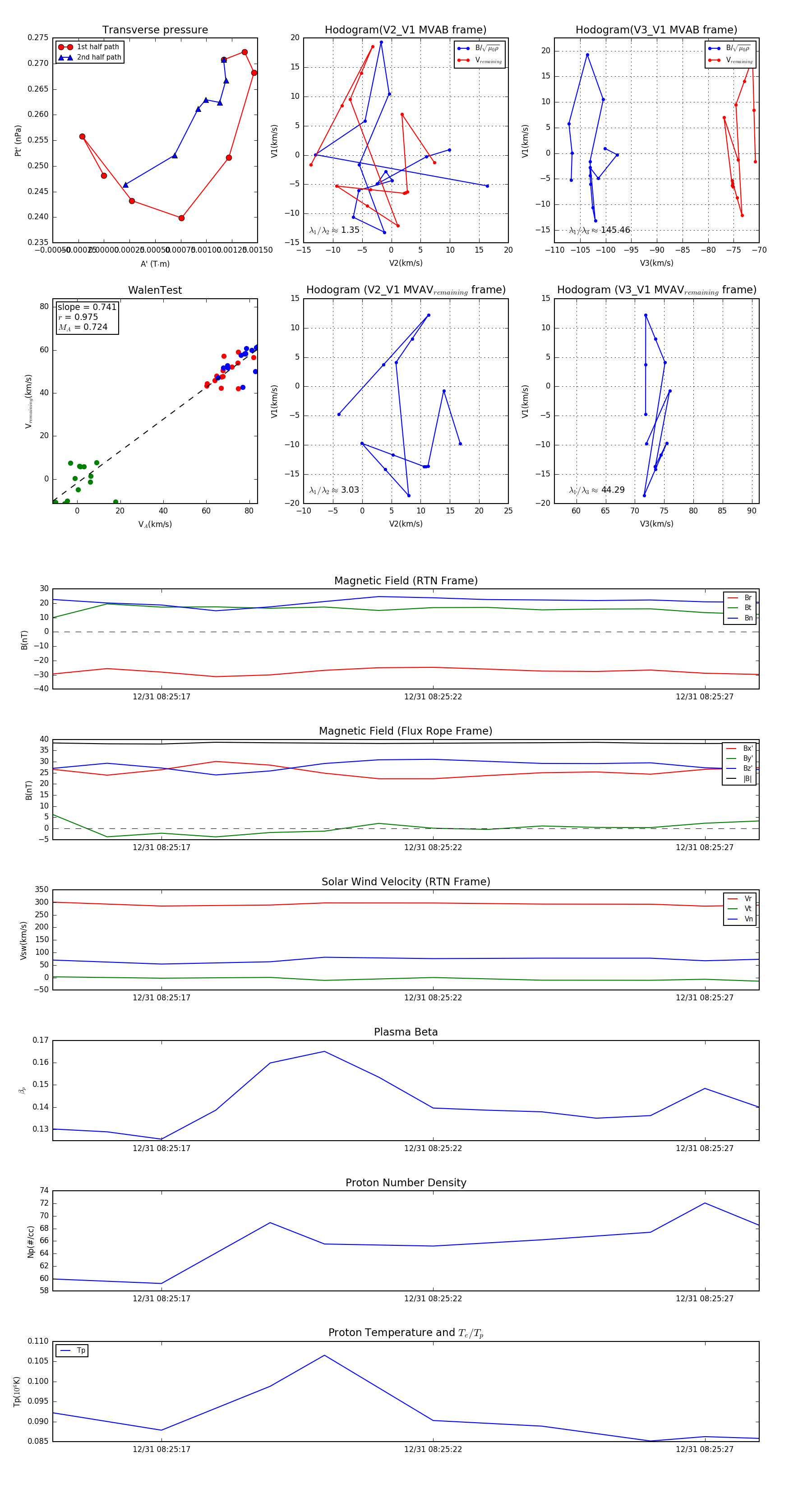
Flux Rope in 2024

Flux Rope Event 2024-12-31 08:25:15 ~ 2024-12-31 08:25:28 (14 seconds)


plot