HOME   LIST
‹–   –›

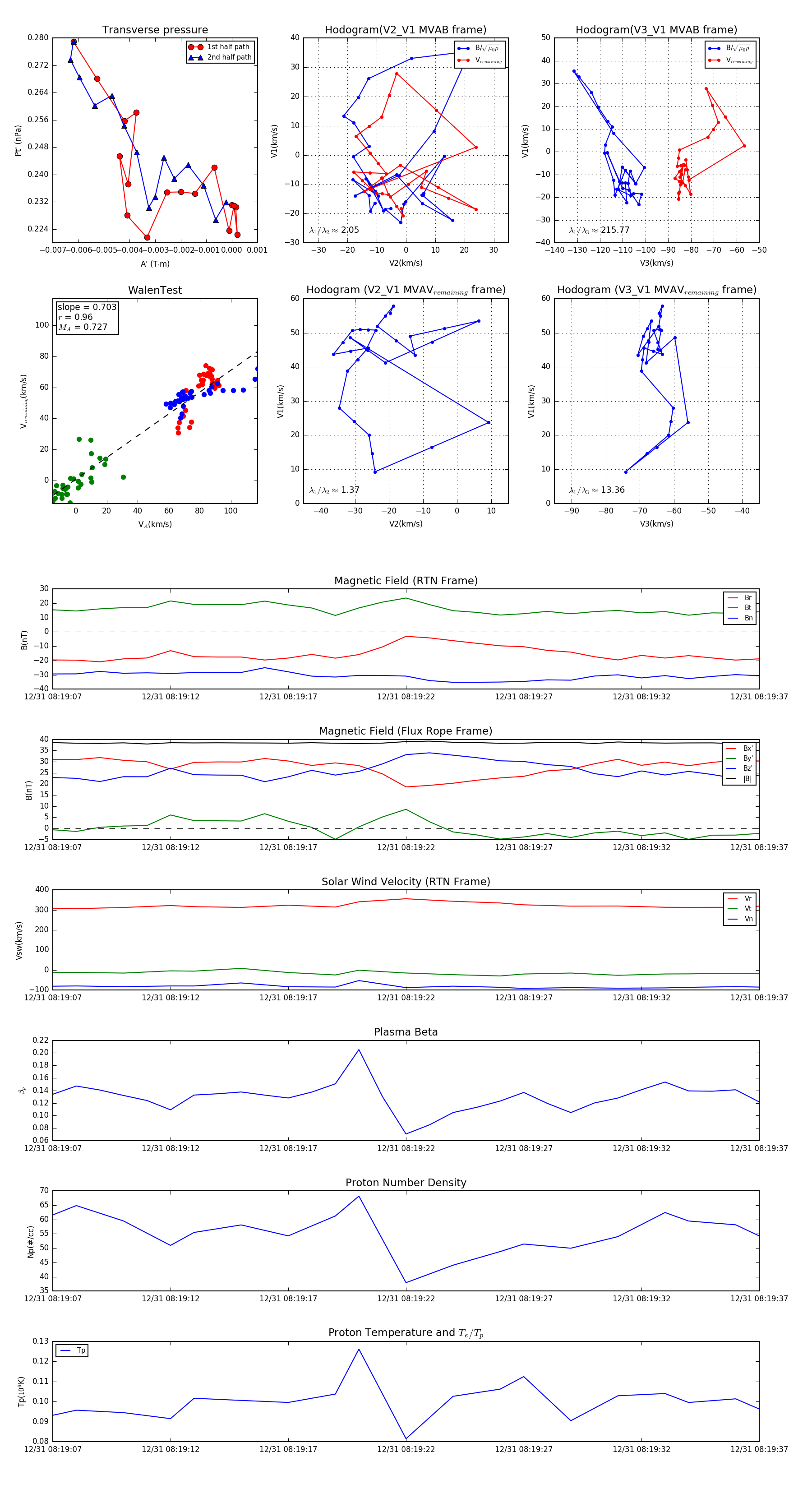
Flux Rope in 2024

Flux Rope Event 2024-12-31 08:19:07 ~ 2024-12-31 08:19:37 (31 seconds)


plot