HOME   LIST
‹–   –›

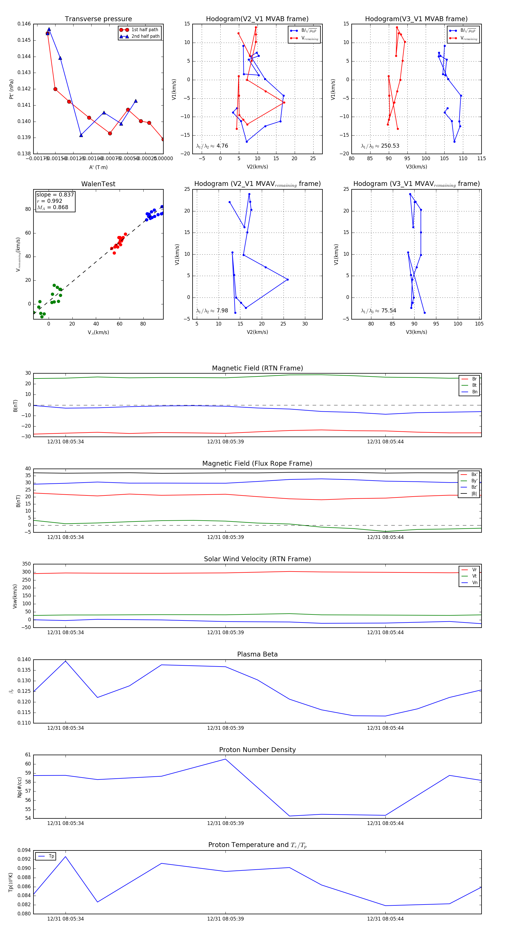
Flux Rope in 2024

Flux Rope Event 2024-12-31 08:05:33 ~ 2024-12-31 08:05:47 (15 seconds)


plot