HOME   LIST
‹–   –›

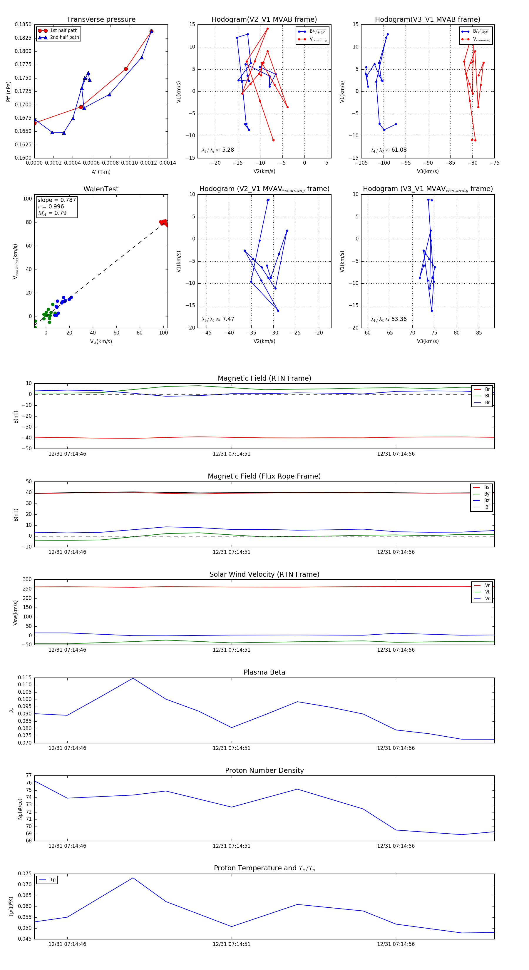
Flux Rope in 2024

Flux Rope Event 2024-12-31 07:14:45 ~ 2024-12-31 07:14:59 (15 seconds)


plot