HOME   LIST
‹–   –›

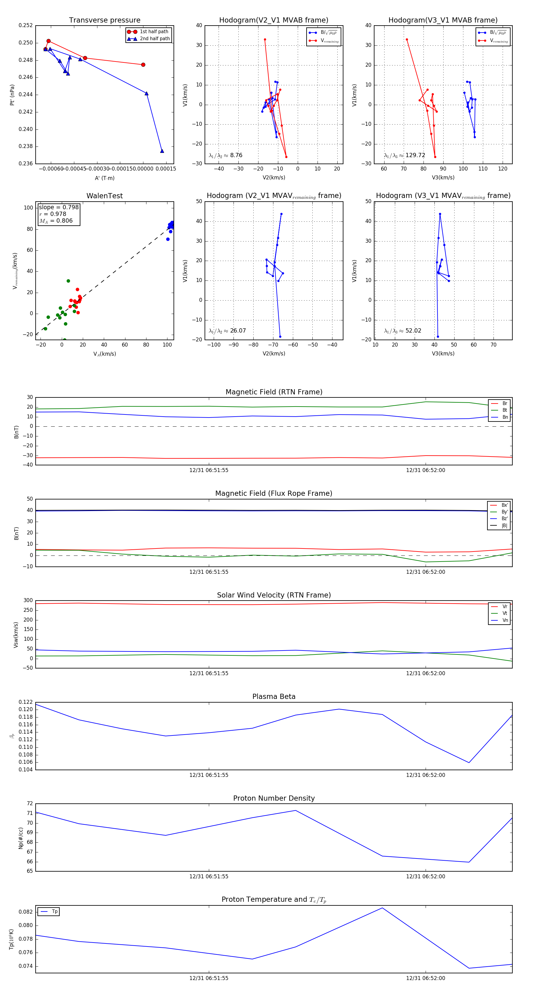
Flux Rope in 2024

Flux Rope Event 2024-12-31 06:51:51 ~ 2024-12-31 06:52:02 (12 seconds)


plot