HOME   LIST
‹–   –›

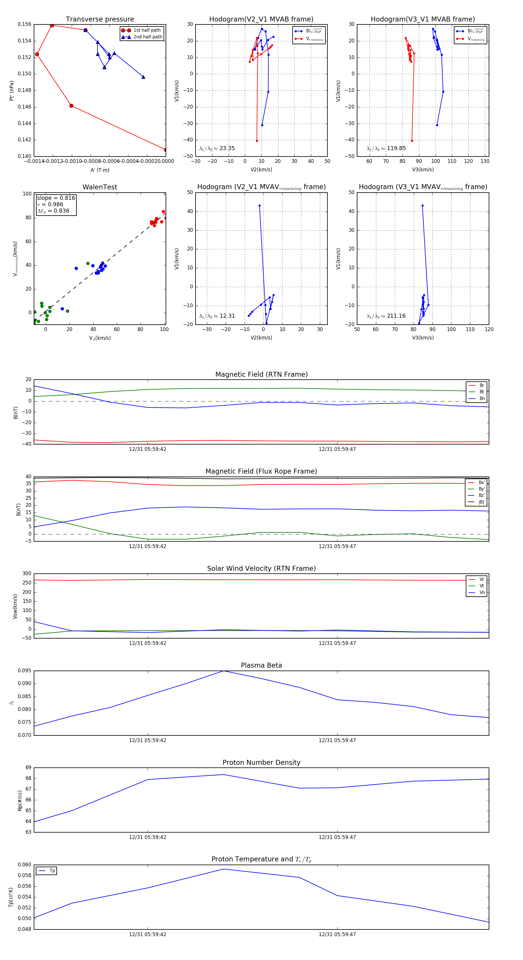
Flux Rope in 2024

Flux Rope Event 2024-12-31 05:59:39 ~ 2024-12-31 05:59:51 (13 seconds)


plot