HOME   LIST
‹–   –›

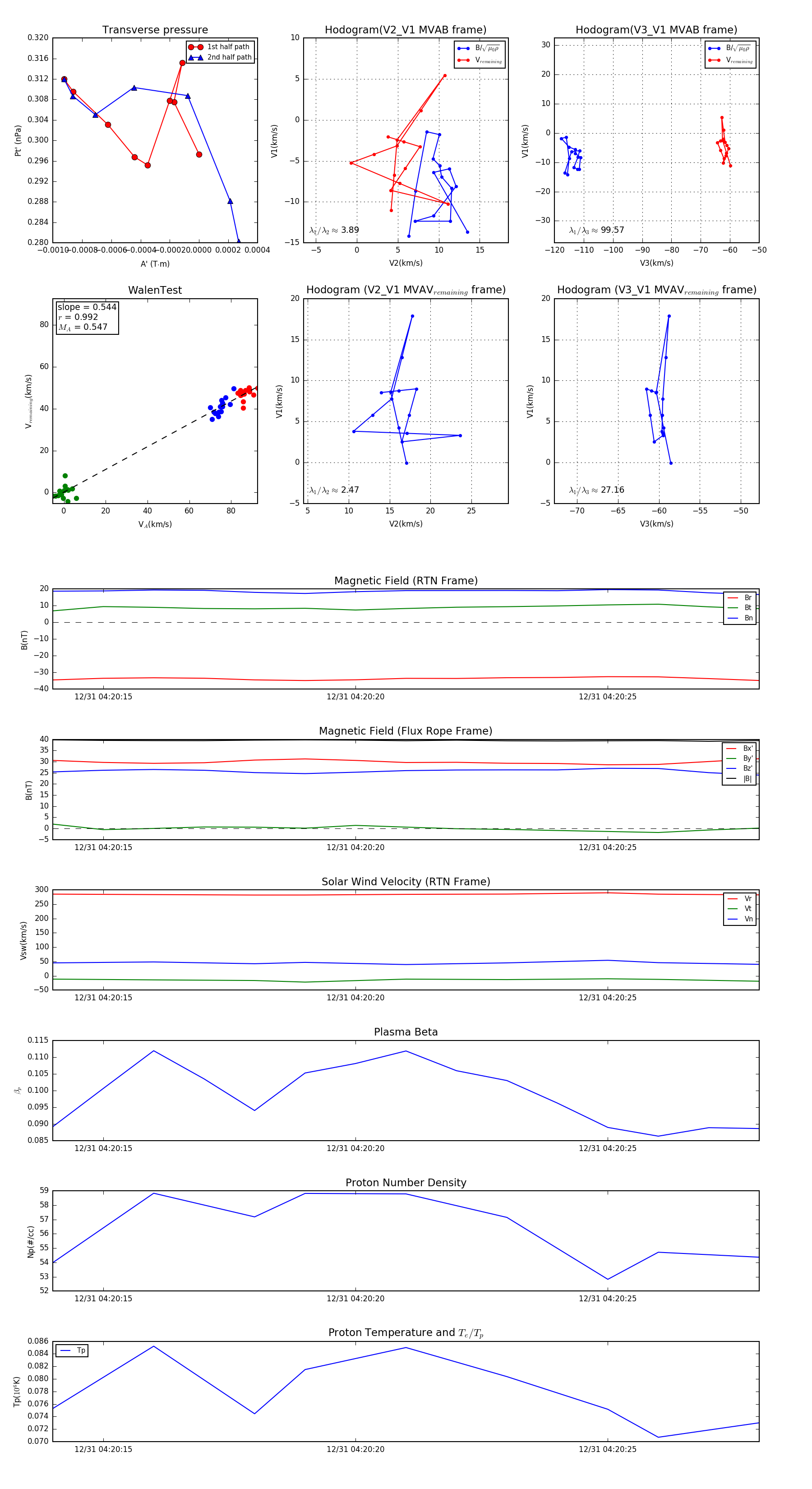
Flux Rope in 2024

Flux Rope Event 2024-12-31 04:20:14 ~ 2024-12-31 04:20:28 (15 seconds)


plot