HOME   LIST
‹–   –›

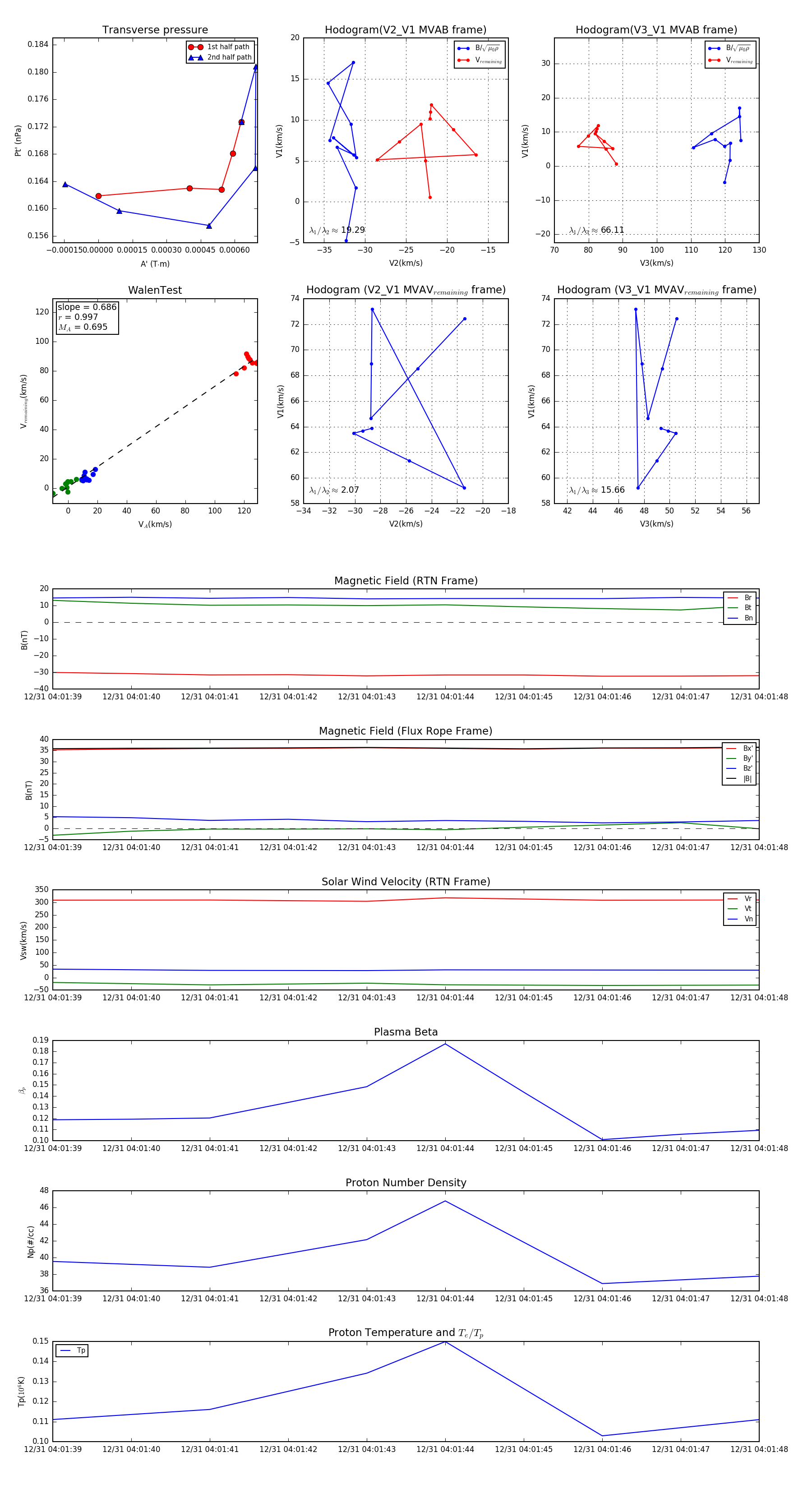
Flux Rope in 2024

Flux Rope Event 2024-12-31 04:01:39 ~ 2024-12-31 04:01:48 (10 seconds)


plot