HOME   LIST
‹–   –›

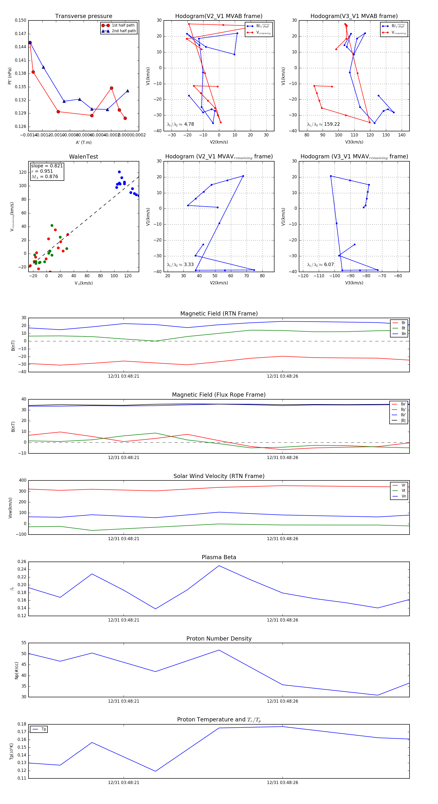
Flux Rope in 2024

Flux Rope Event 2024-12-31 03:48:18 ~ 2024-12-31 03:48:30 (13 seconds)


plot