HOME   LIST
‹–   –›

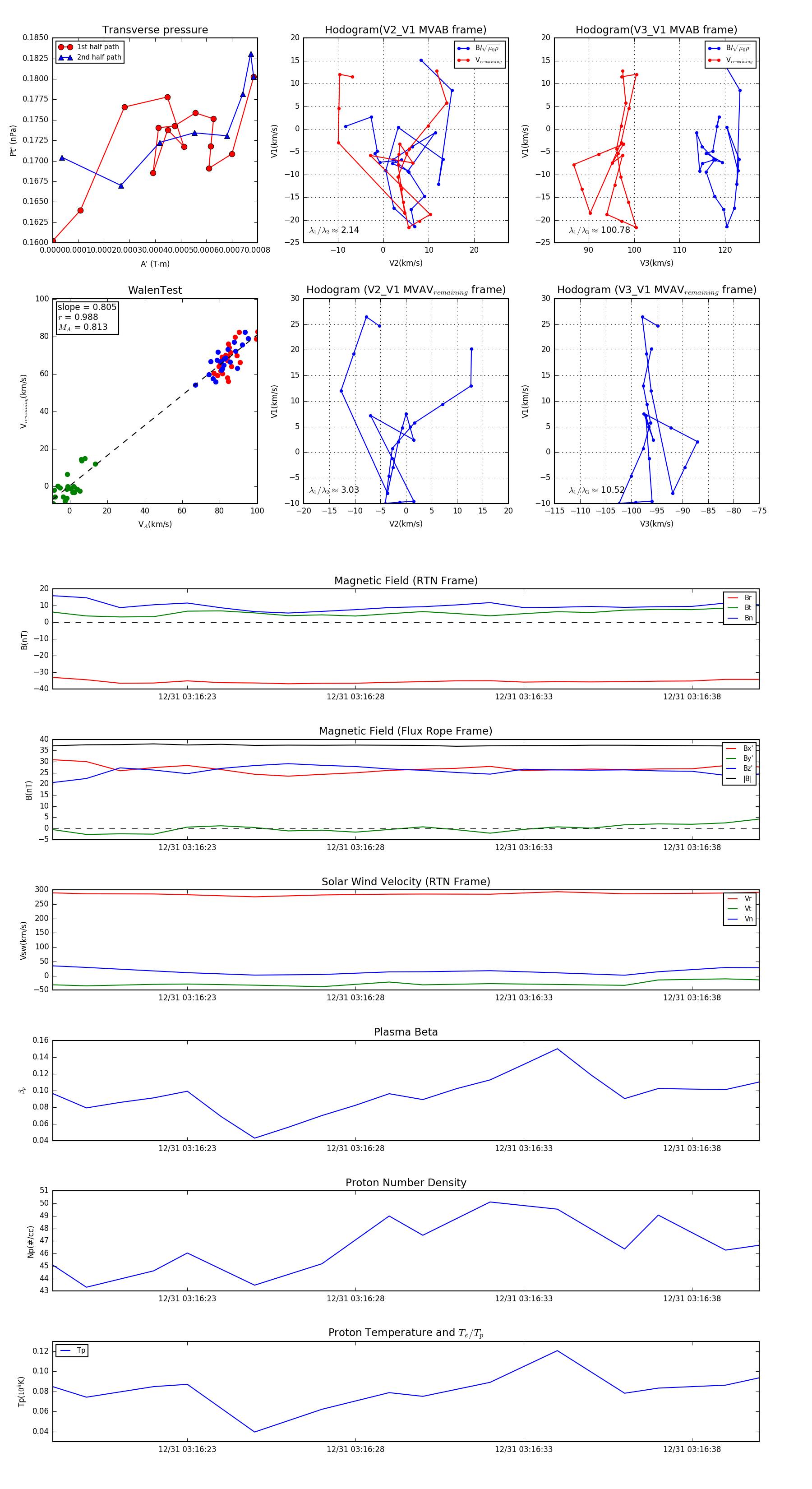
Flux Rope in 2024

Flux Rope Event 2024-12-31 03:16:19 ~ 2024-12-31 03:16:40 (22 seconds)


plot