HOME   LIST
‹–   –›

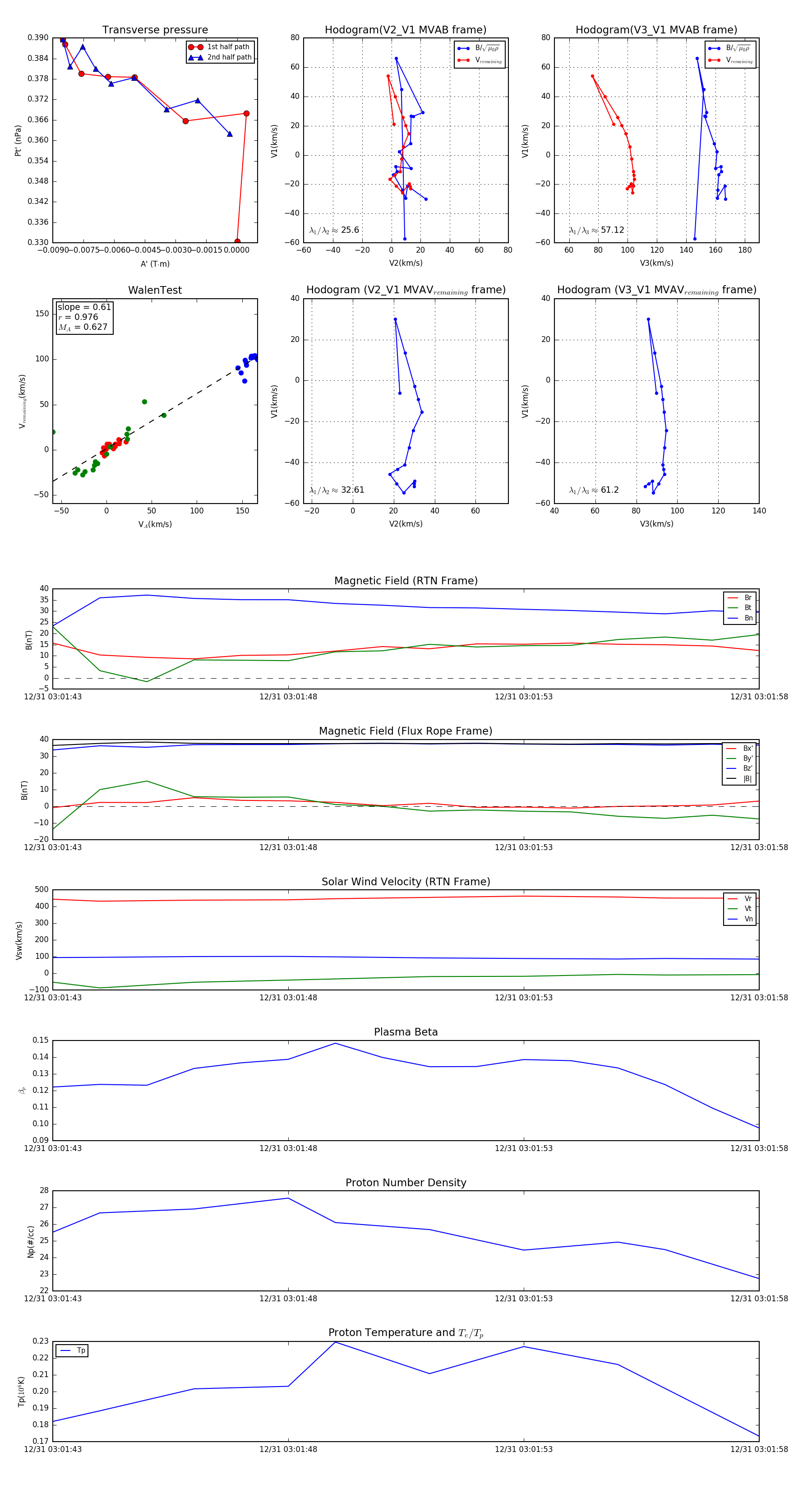
Flux Rope in 2024

Flux Rope Event 2024-12-31 03:01:43 ~ 2024-12-31 03:01:58 (16 seconds)


plot