HOME   LIST
‹–   –›

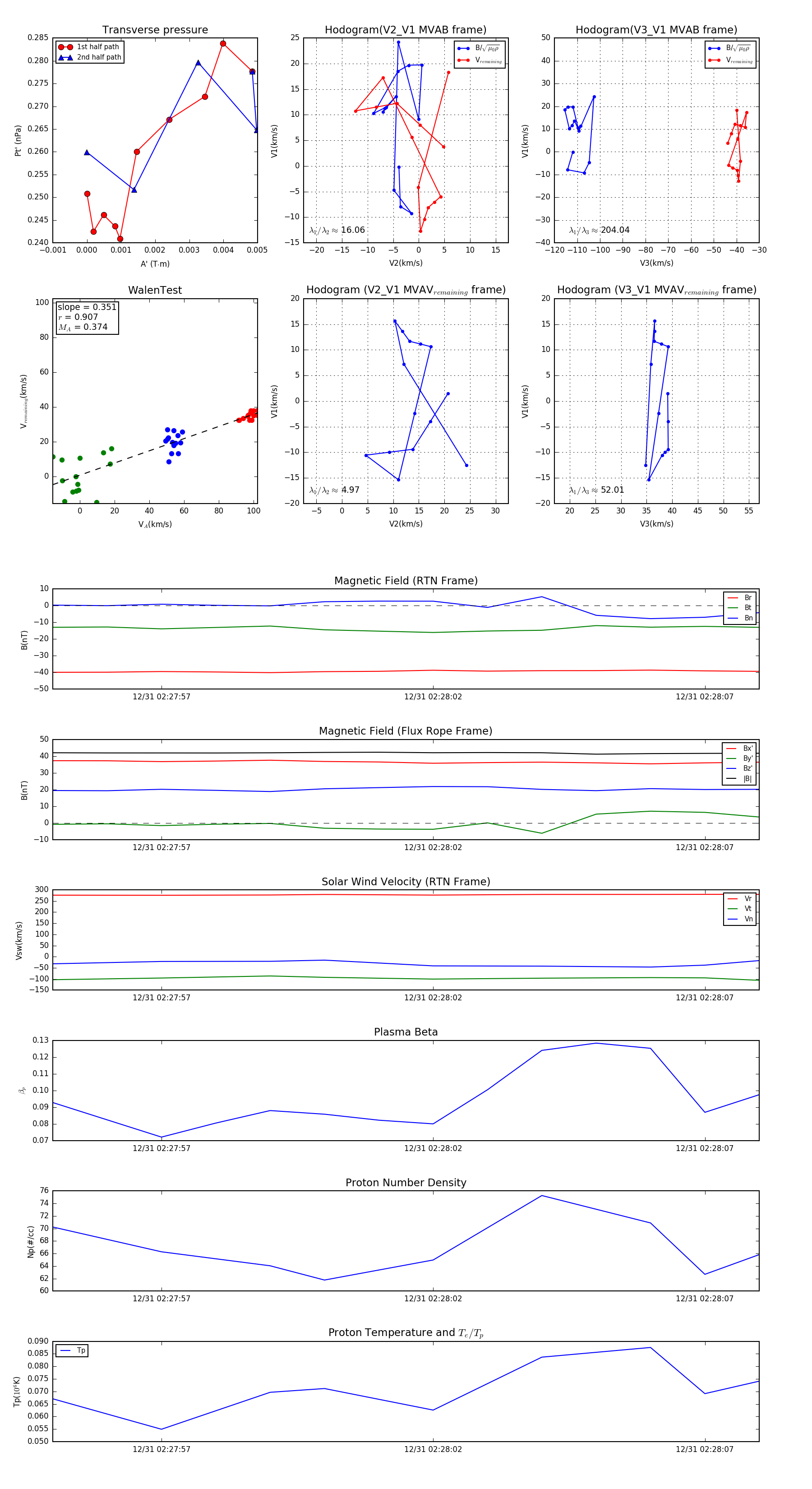
Flux Rope in 2024

Flux Rope Event 2024-12-31 02:27:55 ~ 2024-12-31 02:28:08 (14 seconds)


plot