HOME   LIST
‹–   –›

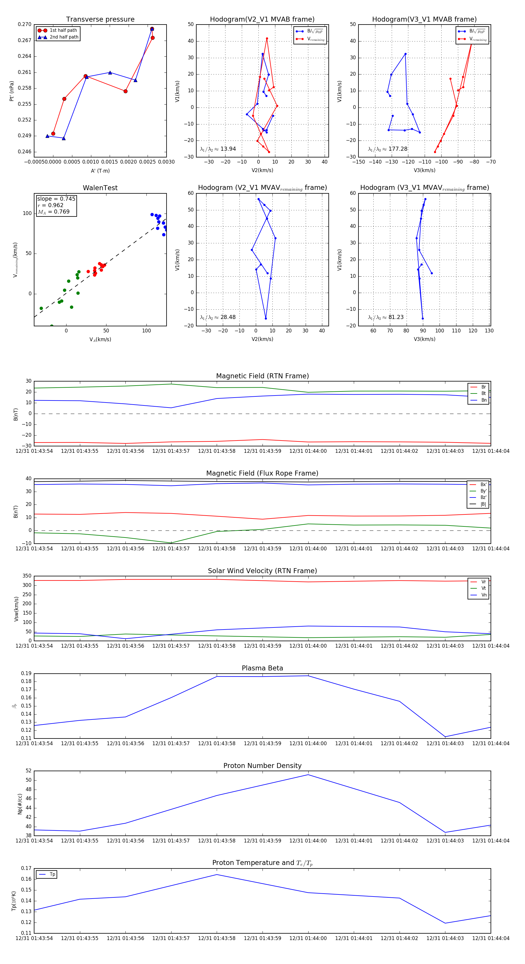
Flux Rope in 2024

Flux Rope Event 2024-12-31 01:43:54 ~ 2024-12-31 01:44:04 (11 seconds)


plot