HOME   LIST
‹–   –›

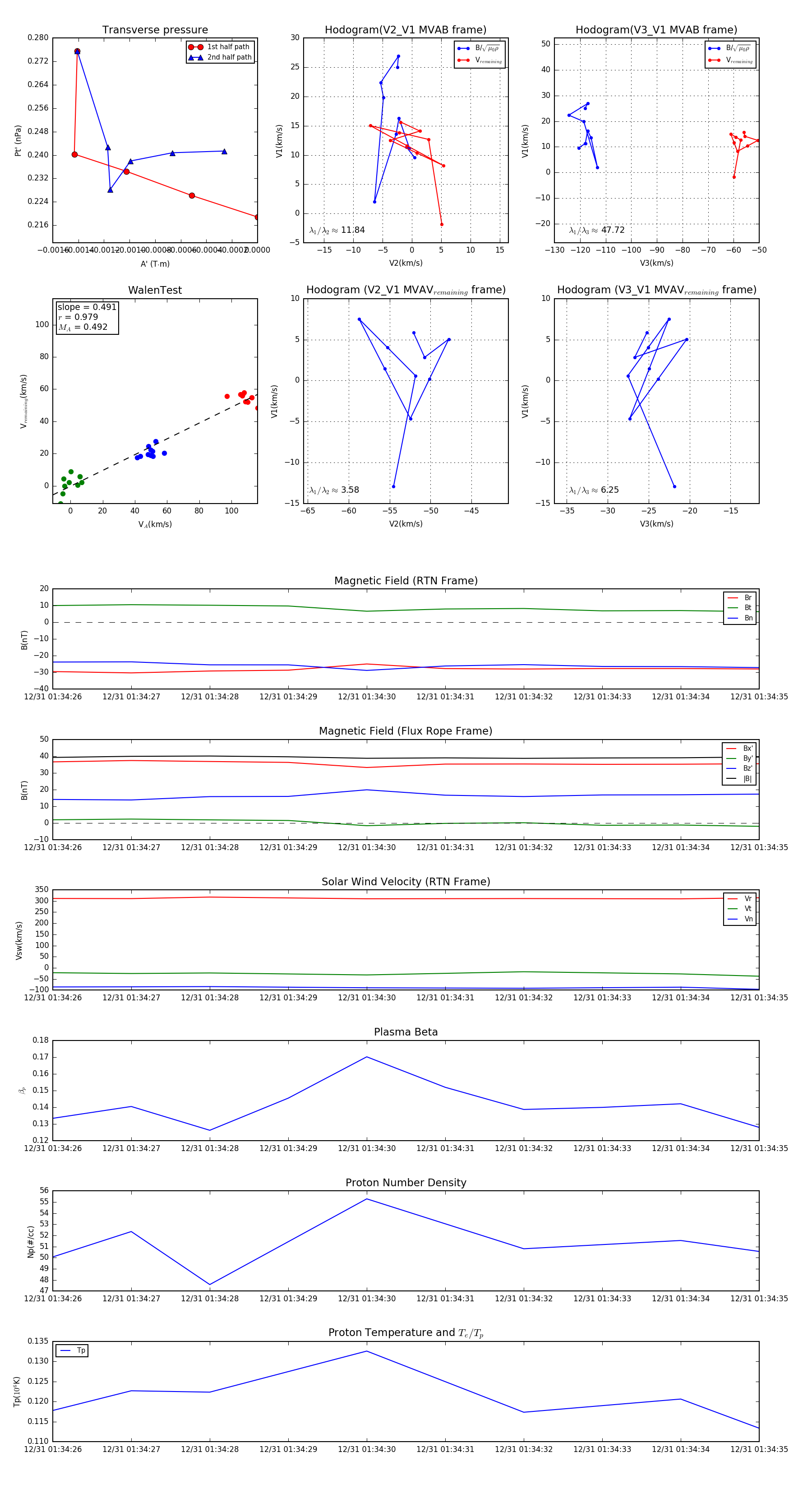
Flux Rope in 2024

Flux Rope Event 2024-12-31 01:34:26 ~ 2024-12-31 01:34:35 (10 seconds)


plot