HOME   LIST
‹–   –›

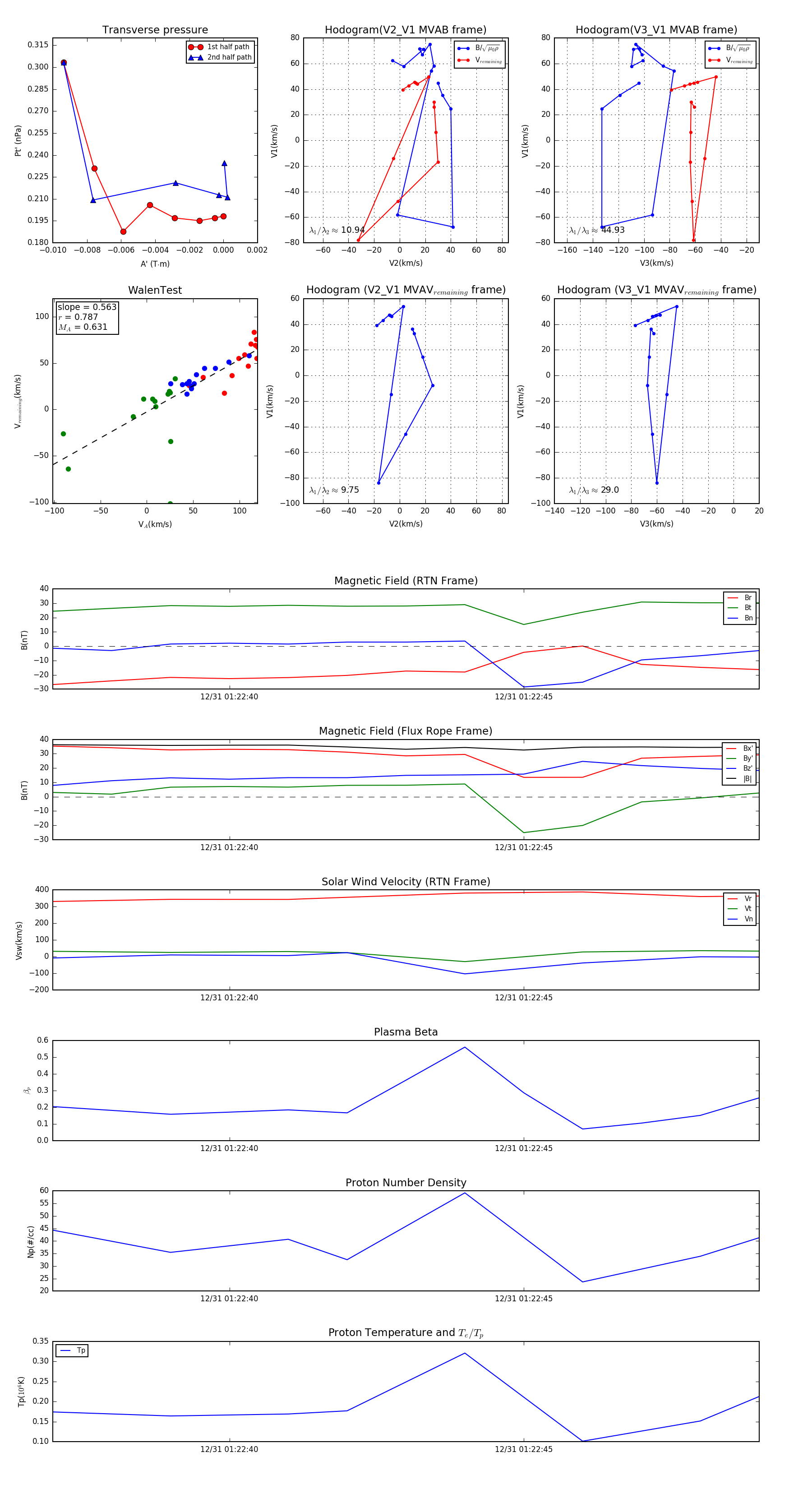
Flux Rope in 2024

Flux Rope Event 2024-12-31 01:22:37 ~ 2024-12-31 01:22:49 (13 seconds)


plot