HOME   LIST
‹–   –›

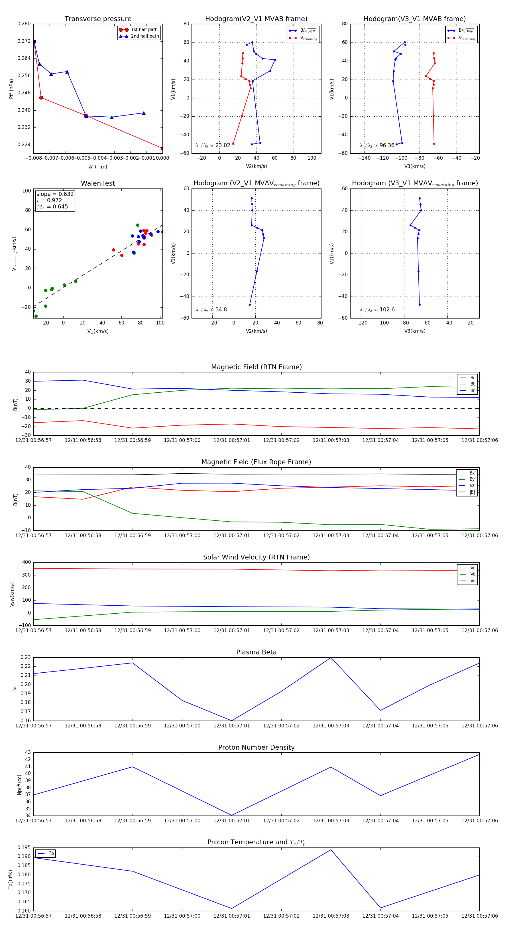
Flux Rope in 2024

Flux Rope Event 2024-12-31 00:56:57 ~ 2024-12-31 00:57:06 (10 seconds)


plot