HOME   LIST
‹–   –›

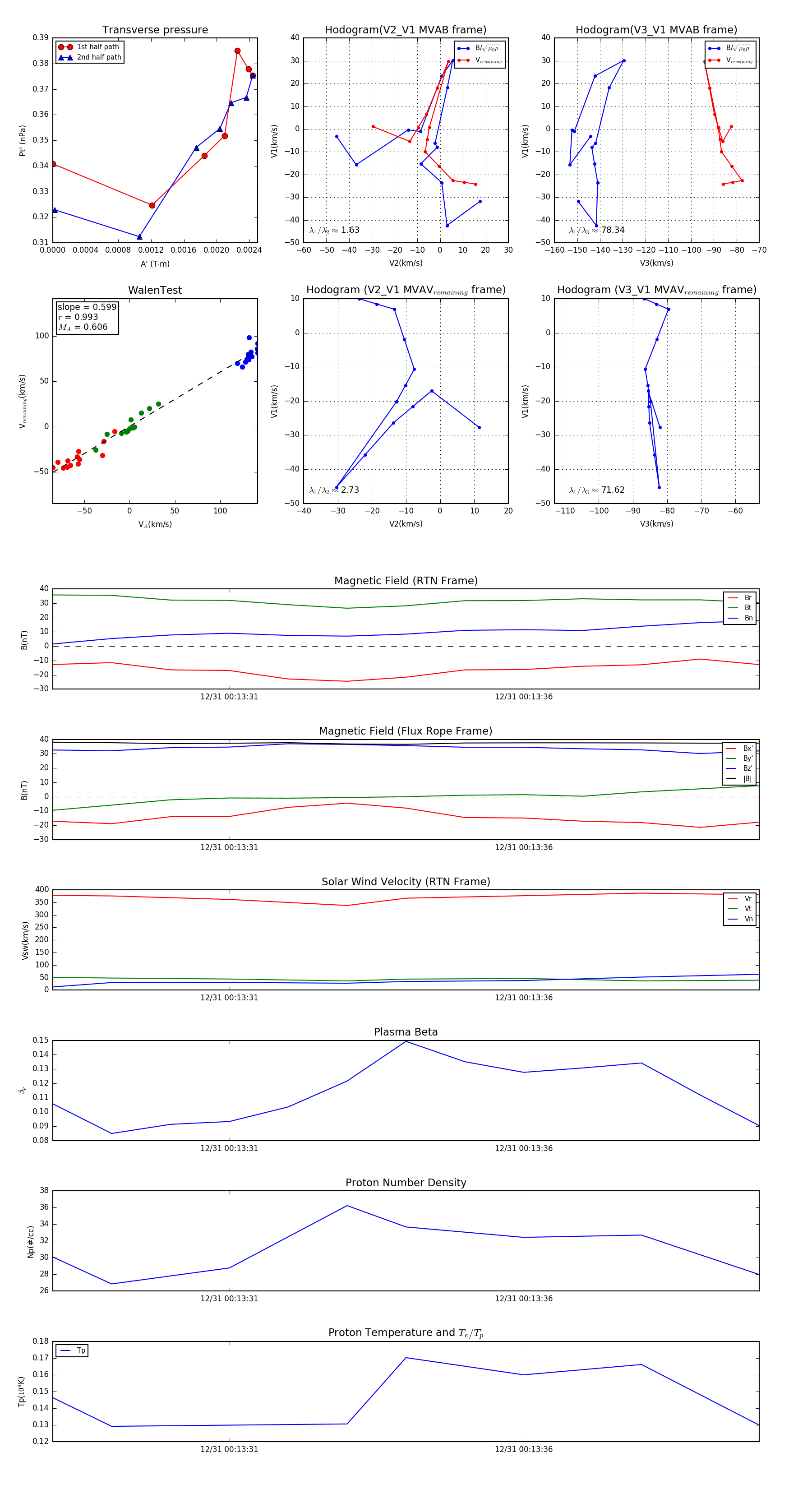
Flux Rope in 2024

Flux Rope Event 2024-12-31 00:13:28 ~ 2024-12-31 00:13:40 (13 seconds)


plot