HOME   LIST
‹–   –›

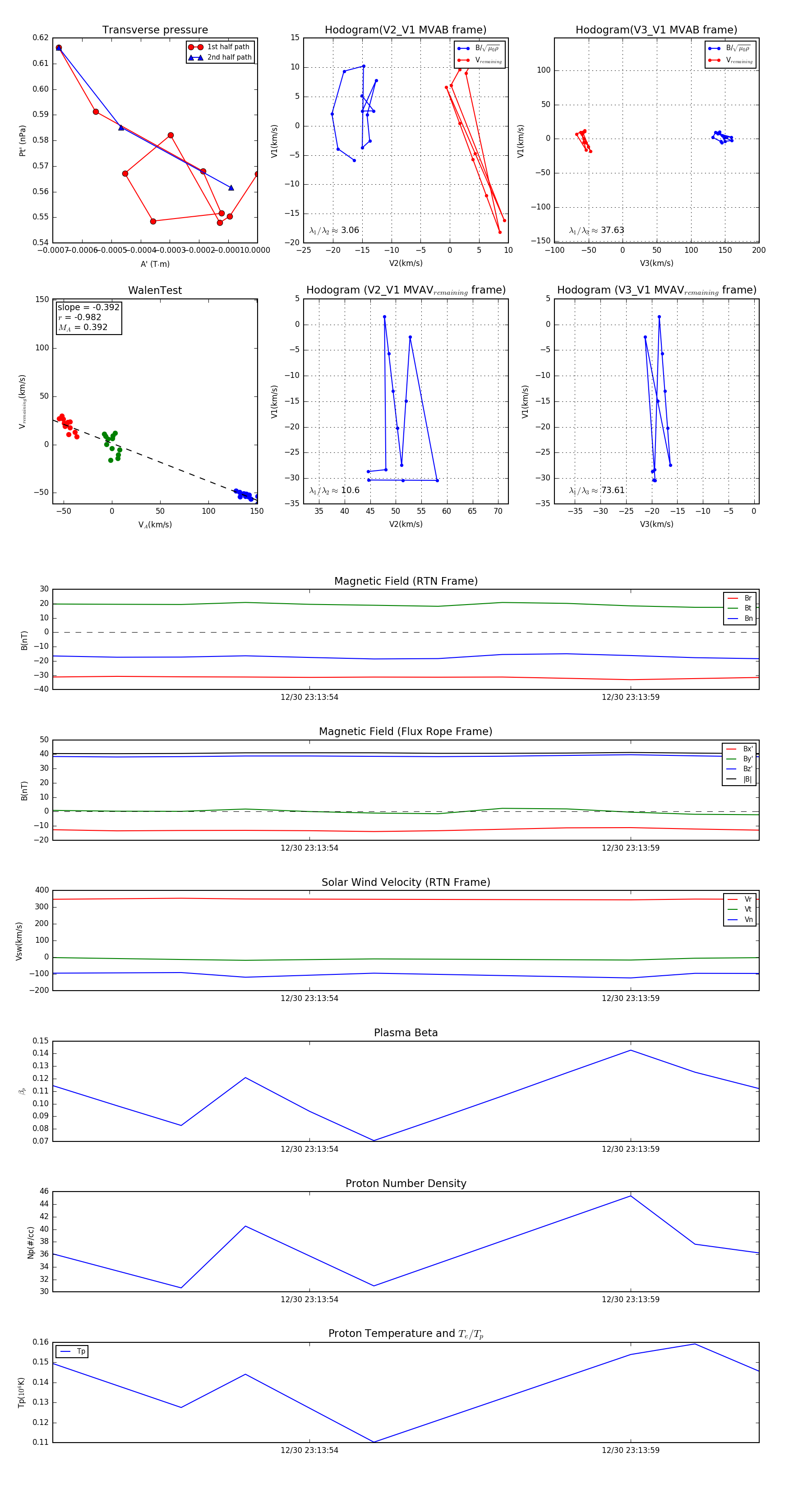
Flux Rope in 2024

Flux Rope Event 2024-12-30 23:13:50 ~ 2024-12-30 23:14:01 (12 seconds)


plot