HOME   LIST
‹–   –›

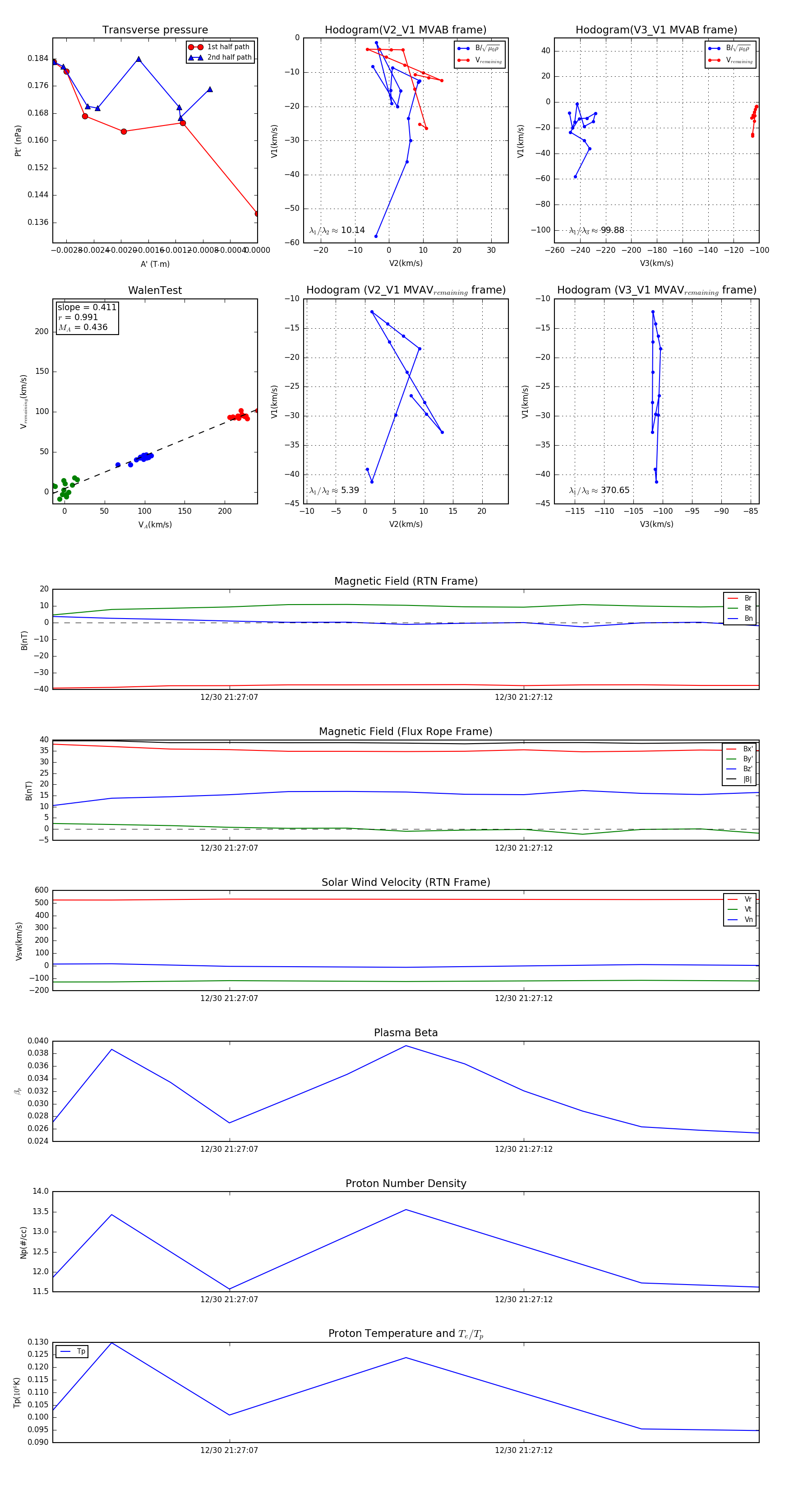
Flux Rope in 2024

Flux Rope Event 2024-12-30 21:27:04 ~ 2024-12-30 21:27:16 (13 seconds)


plot