HOME   LIST
‹–   –›

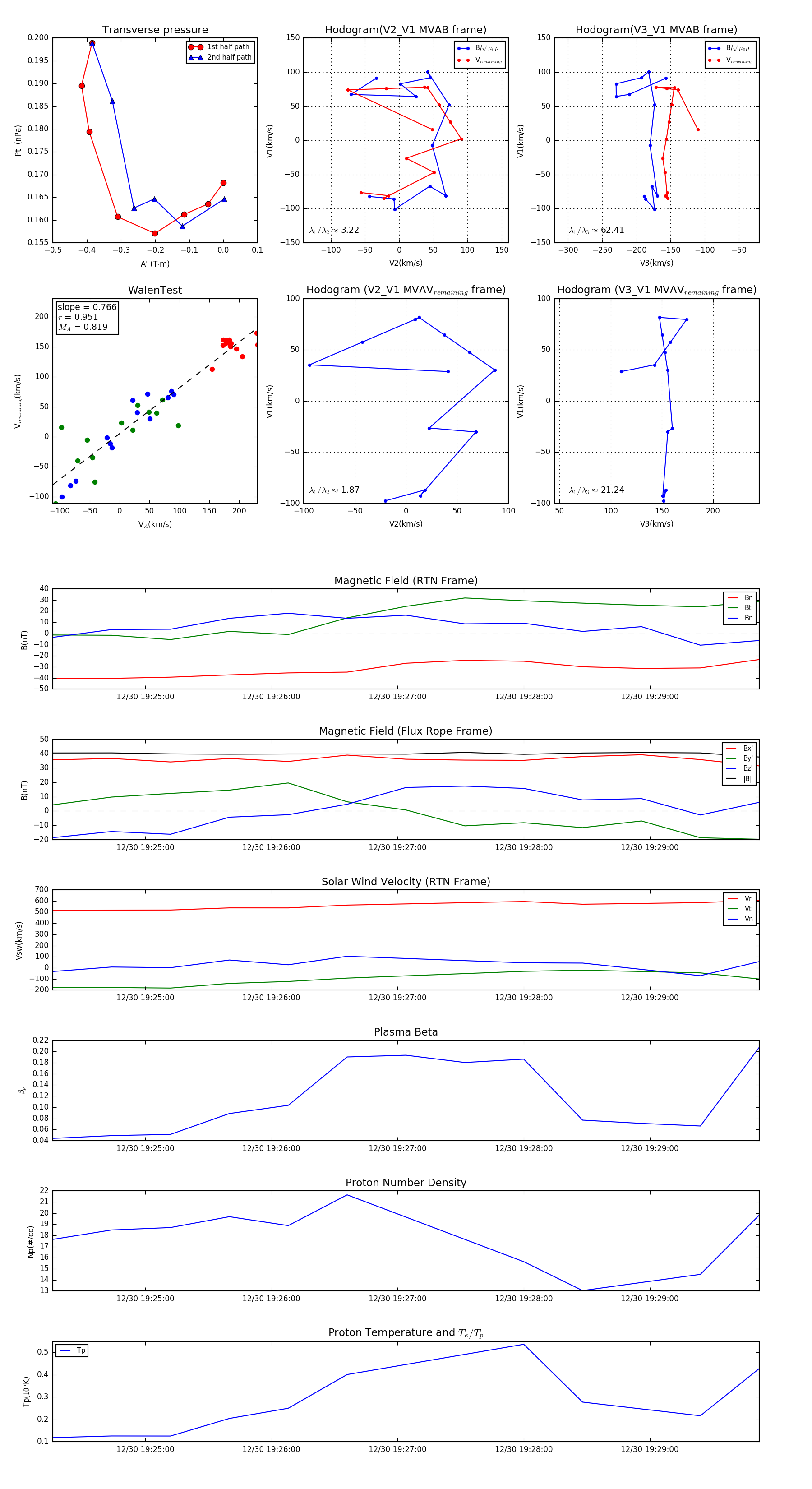
Flux Rope in 2024

Flux Rope Event 2024-12-30 19:24:16 ~ 2024-12-30 19:29:52 (337 seconds)


plot