HOME   LIST
‹–   –›

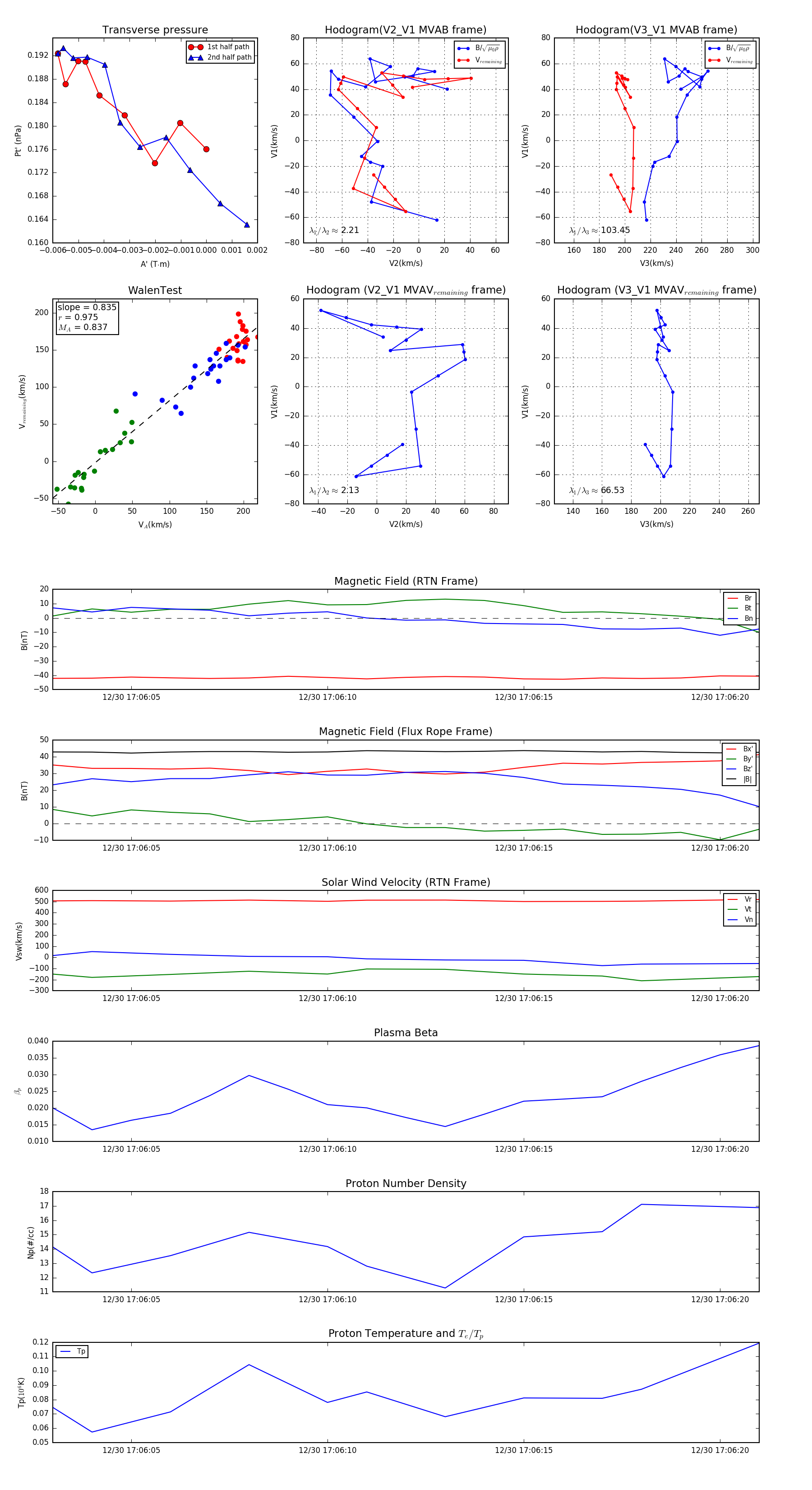
Flux Rope in 2024

Flux Rope Event 2024-12-30 17:06:03 ~ 2024-12-30 17:06:21 (19 seconds)


plot