HOME   LIST
‹–   –›

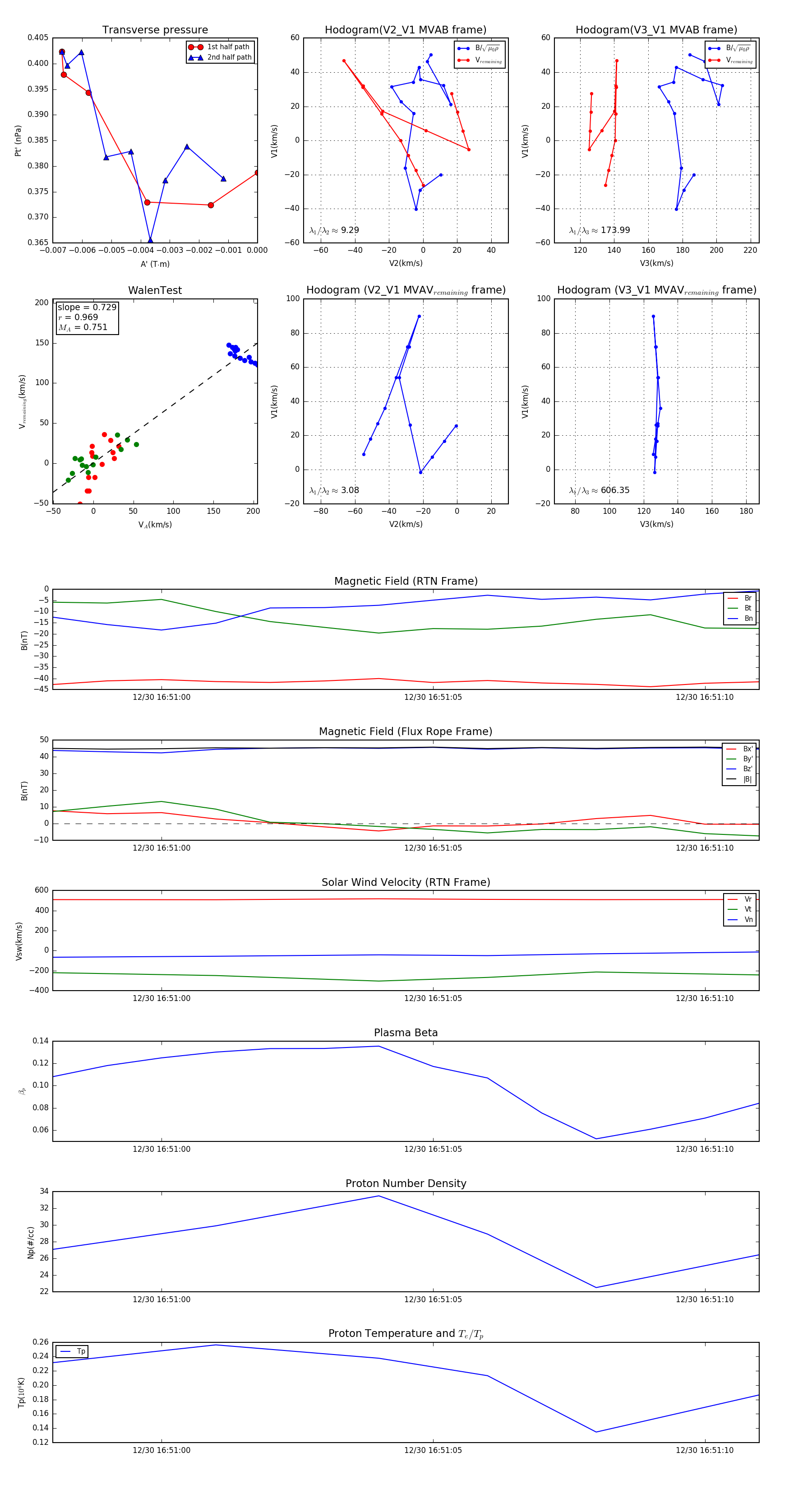
Flux Rope in 2024

Flux Rope Event 2024-12-30 16:50:58 ~ 2024-12-30 16:51:11 (14 seconds)


plot